编者按:为深入贯彻落实中央金融工作会议精神和《国务院关于加强监管防范风险推动资本市场高质量发展的若干意见》,扎实推进证券行业高质量发展,中证报价投教基地推出“防风险 促发展”专题,分享场外衍生品在强化证券行业风险防控能力,做好五篇大文章,为经济社会发展提供高质量服务方面的探索与实践成果。
作者:长江证券衍生品业务部
2025年7月,印度证券交易委员会(简称SEBI)对某量化交易公司(简称该公司)开出约484亿卢比(约5.8亿美元)的罚单,同时暂停其在印度市场的部分交易权限,并要求其提交未来合规整改计划。SEBI调查显示,该公司通过境内外主体蓄意操纵现货与期货价格,并在期权市场提前布局大规模头寸的方式非法获利。这一行为导致大量普通投资者亏损,严重破坏了市场公平。截至目前,该公司已按要求将罚款资金存入由SEBI享有留置权的托管账户,并获准恢复交易,但仍处于印度国家证券交易所(简称NSE)的持续监控中,整体调查尚未终结。*本文有关内容主要参考SEBI于7月3日发布的《INTERIM ORDER》。事件概述
▍第一阶段(2024年4-12月):初步怀疑与监管介入
2024年4月,该公司起诉竞争对手涉嫌盗用其核心套利算法,诉讼中意外披露其在印度期权市场的异常盈利模式,引发市场广泛质疑。SEBI随即对该公司及关联实体启动初步调查,发现在周股指期权到期日,市场波动率存在显著异常偏离,且该公司及关联实体持续持有超大规模与现货等值的股指期权头寸。NSE同步核查显示,该公司及关联实体在期权市场的头寸构建模式存在明显异常。
▍第二阶段(2025年1-3月):违规确认与监管调查
2025年2月,SEBI初步认定该公司及关联实体可能违反《禁止欺诈及不公平交易行为条例》(PFUTP Regulations),并指令NSE作为一线监管机构向其发出正式警示函,要求停止持有大规模现金等值头寸并终止特定交易模式。该公司及关联实体虽回复承诺调整交易行为,但始终否认存在违规。
2025年3月,因该公司及关联实体未按要求实质性整改,仍维持大额与现货等值的股指期权头寸,SEBI进一步强化监管立场。
▍第三阶段(2025年3月至今):违规持续与执法升级
2025年3月中旬后,SEBI监测发现该公司及关联实体未调整核心交易策略,仍在关键期权到期日维持大额股指期权头寸,导致市场波动率异常持续,既违反警示函要求,也加深了监管机构对其操纵市场的怀疑。2025年7月,SEBI发布《INTERIM ORDER》,公开披露该公司及关联实体的市场操纵行径及策略。
今年7月,该公司及关联实体完成罚款资金缴存;7月21日,SEBI解除临时市场禁入令,允许其恢复交易,但仍需接受交易所持续监控,整体调查尚未终结。
操作逻辑与原因分析
▍操纵逻辑
SEBI调查指出,该公司及关联实体实际运用了两套高度协同的操纵策略:一是通过大额买卖核心成份股扭曲基准指数走势,进而影响股指期权价格;二是在期权到期日临近时段直接干预指数收盘结算价,形成与第一套策略的联动效应,最终强化期权头寸的获利空间。
1、策略一:日内操纵指数与期权套利
第一步:早盘推高指数
在交易日早盘时段,该公司在印度的关联实体会在流动性偏弱的现货市场,集中大额买入Bank Nifty指数的期货和关键成份股。其买单多为高于或等于市价的主动性订单,促使指数在短时间内快速上涨。SEBI调查显示,该过程通常持续数十分钟,指数形成明显的向上趋势。
第二步:期权头寸布局
根据SEBI调查披露,印度市场中单笔期权头寸名义价值可达现货及期货投资规模的7.3倍。该公司海外关联实体利用指数短期拉高导致的看涨期权价格“高估”,大规模卖出看涨期权并买入价格相对低估的看跌期权,构建巨额净空头头寸。
第三步:尾盘反向砸盘
临近收盘,该公司在印度的关联实体快速集中抛售早盘买入的现货与期货头寸,有时同步加码做空。SEBI取证表明,其卖单价格多低于市场成交价,形成显著下跌压力。随着指数下行,早盘建立的“卖出看涨 买入看跌”净空头头寸实现大幅获利。
2、策略二:收盘价操纵
在期权到期日,该公司及关联实体会在收盘前30-60分钟甚至更短时间窗口集中操作,通过多笔大额订单直接推高或压低结算指数,将价格引导至对其已持期权头寸最有利的结算点位。具体表现为:若意图推高结算价,则提前持有大量看涨期权;若意图压低结算价,则预先布局巨额看跌期权,最终实现期权头寸的超额收益。
▍原因分析
1、部分指数成份股数量少且权重集中
根据Wind数据显示,Bank Nifty指数由印度流动性最强、规模最大的12只银行股构成,截至2025年6月30日,其前三大成份股权重占比分别达28.17%、25.23%和8.72%,合计占比超60%。这种成份股数量有限且权重高度集中的结构,大幅降低了通过操纵少数核心标的影响指数走势的门槛,为定向操纵提供了便利。
2、期权与现货市场成交规模的失衡
据全球期货业协会(FIA)数据,2024年印度股票衍生品交易量(按合约计)占全球市场的80.0%以上,跃居全球最大股票衍生品交易市场,其中股指期权占绝对主导地位。不同于全球其他主要市场,2024年11月前的印度期权市场存在大量的每周到期的股指期权合约,这类高频到期合约吸引了巨额资金参与短期博弈。
根据Wind数据显示,2024年印度股市总成交额约为229.73万亿卢比(约18.98万亿人民币),不足其股指期权成交额的1/100。这种极端失衡状态表明,衍生品市场的绝大多数交易缺乏现货市场的有效对冲支撑,导致风险管理功能被较大削弱,而投机属性则被明显放大。
3、违规行为未能被及时遏制
对于市场高度异常交易行为的监控和干预,管理机构在响应的及时性方面或许存在提升空间。该公司及关联实体操纵Bank Nifty指数的行为已持续数年,但直到2024年4月该公司法院案件曝光后,相关管理机构才启动调查,从初步排查、违规确认到采取执法措施,整个过程耗时约15个月。
我国市场相关情况
▍指数成份股数量较多且权重分散,市场操纵风险显著降低
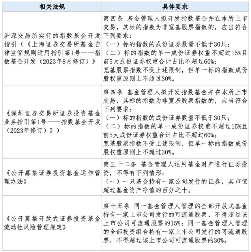
我国对指数成份股的数量规模与权重分散度设有明确规范要求。例如,针对非宽基股票指数,要求成份股数量不低于30只,单一成份股权重不超过15%,且前5大成份股权重合计不超过60%。
我国已通过制度明确规范指数的编制流程、调整机制及信息公示要求,并对公募基金在标的指数选择、权重调整及信息披露等方面作出明确规定。在多重制度保障下,我国宽基指数有效避免了成份股数量偏少、个股权重过度集中的问题,从结构上大幅降低了通过操纵少数成份股影响指数价格的可能性。
近年来,交易所持续完善指数机制,推动创业板指数、创业板综合指数、上证180指数及中证A100、中证A50、中证A500等指数引入ESG负面剔除规则,既推动指数更精准反映优质上市公司整体表现,也强化了尾部风险管控,减少个别高风险股票对指数的异常冲击。
表一:我国指数编制及公募基金运作相关规定

▍现货市场成交规模大于期权市场
当前,我国场内期权市场已构建起多元化产品体系,涵盖商品期权与金融期权两大类,其中金融期权包含股指期权和ETF期权,合计12个期权品种。
从成交规模看,场内金融期权成交面额占同期A股成交额的比例较低。根据交易所与Wind资讯数据,2024年A股累计成交额约258.37万亿元,同期股指期权、ETF期权累计成交面额分别约为34.8万亿元、48.5万亿元;2025年1-7月,A股累计成交额约196.37万亿元,同期股指期权、ETF期权累计成交面额则分别约为25.3万亿元、27.6万亿元。
表二:我国已上市的金融期权概况

与此同时,该公司的上述操作策略在我国股指期权市场难以复制,主要由于我国股指期权采用一段时间内的指数平均价格作为交割价,而非单一收盘价,这从机制上大幅削弱了通过短期操纵收盘价影响交割结果的可能性。对于以收盘价为交割价的ETF期权而言,其操作策略在理论上存在一定可行性,但由于ETF标的的期现成交比相对较低,操纵难度很大。
▍期权市场管理日臻完善
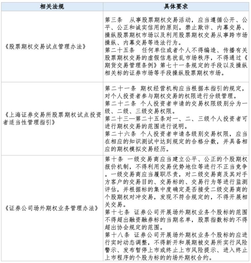
我国已对期权市场构建了多层次管理体系。对于场内期权,《股票期权交易试点管理办法》作为核心规章,明确禁止操纵市场、内幕交易等违法违规行为,并设置严格的合格投资者门槛,从参与主体层面防范风险。与此同时,交易所配套制定《股票期权投资者适当性管理指引》,通过分级界定投资者适用范围与风险承受能力要求,实现对不同资质投资者的精准管理。我国尚未推出场内个股期权,但针对挂钩个股的场外期权业务,已明确操作规范与风险底线,确保业务合规有序开展。
表三:我国对金融期权管理的相关规定

2025年6月证监会发布公告,2025年10月起允许合格境外投资者参与场内ETF期权交易,目的仅限于套期保值。此举旨在持续拓展合格境外投资者可投资范围,发挥合格境外投资者制度的优势和吸引力,便利境外机构投资者特别是配置型资金运用适配的风险管理工具,有利于提升外资机构投资行为的稳定性,促进其对A股的长期投资。
对我国金融市场发展的启示
该事件深刻揭示了数字金融时代管理机构面临的新型治理挑战。当专业机构蓄意利用市场结构性缺陷,将技术与资金优势转化为系统性的操纵工具时,传统管理框架在应对此类复杂操纵行为,可能显现出适应性不足与响应滞后的问题。
此次事件同时印证了金融市场管理正进入“微观治理深化期”。针对高频算法交易的穿透式管理需求,如何平衡市场流动性管理与公平交易,在守住创新活力的同时筑牢投资者保护防线,已成为金融管理机构共同面临的考验。
▍合法套利与操纵市场的界定
长期以来,合法套利与操纵市场之间的界限一直是金融市场中比较模糊的领域之一。SEBI对此案的处罚体现了其管理逻辑的转变,让这一模糊界限成为焦点。
SEBI依据《禁止欺诈和不公平交易行为条例》(PFUTP Regulations),采用穿透式定性——从行为本质而非单纯交易结果判定性质。调查发现,该公司在15个实施“日内指数操纵”的交易日中,现货与期货市场累计亏损19.97亿卢比,这部分亏损被认定为操纵期权市场的“战略性成本”;这种以“指数操纵服务期权获利”的刻意设计,直接证明其交易并非正常套利或投资行为。据此,SEBI明确其违反两项核心原则:一是制造虚假或误导性市场表象,二是直接操纵证券价格与基准指数。
该公司依托算法模型、交易系统、资金规模及境内外多主体协同等综合优势,通过扭曲市场价格、左右走势来牟利,其动机已脱离“发现市场定价偏差并获利”的正常套利范畴,本质上属于不公平交易中的市场操纵行为。而其在印度市场远超同业的超额利润,恰恰成为印证这一行为本质的鲜明证据。
▍强化基准指数的规范化管理
当前,我国金融市场投资策略正经历深刻变革,被动投资的兴起使基准指数的可信度与治理水平成为市场稳定与诚信建设的核心支柱。作为金融资产定价锚点、投资组合业绩基准及风险管理工具,基准指数的公正性与透明度直接关系资本市场根基,其规范化管理是维护市场公平、筑牢投资者信心的关键。针对复杂套利策略带来的挑战,可从以下三方面强化管理。
一是深化指数调整的事前风险评估。对指数样本调整、权重变动开展系统性影响评估,不仅测算调整可能引发的市场冲击规模与传导路径,也可以纳入量化交易、套利策略等市场主体的潜在反应,提前预判策略性操纵风险。
二是构建智能化监测防控体系。依托大数据与AI算法搭建跨市场监测网络,重点完善指数收盘时段、期权交割日等关键时点的异动实时监测机制,建立大额交易分级预警体系;针对现货、期货、期权的跨市场“异常价格联动”现象,设计涵盖波动率偏离度、大额资金流向等维度的监测指标,实现风险早识别、早预警。
三是健全多方协同治理机制。推动管理机构、编制单位与中介服务机构建立常态化信息共享机制,强化各方在监测预警、风险处置等环节的协同响应,提升指数的抗操纵能力。
▍强化期权交易的规范化管理
该公司通过跨市场交易和股指期权操纵市场实现超额收益,这对我国日益发展的期权市场提出新课题。加强期权市场及工具的管理,需在完善制度规则体系的基础上,以科技赋能提升管理效能,构建“早识别、早预警、早发现、早处置”的全链条管理框架,筑牢市场公平与风险防线。
1、早识别-构建跨市场的穿透式风险识别体系
一是开发多维度交易行为监测模型,通过智能化手段对大额交易、频繁报撤单、异常挂单等行为实施自动化筛查,重点追踪“大额交易-指数异动-衍生品头寸变化”的异常关联,尤其在期权到期日等风险高发时段,强化跨市场价格传导的实时识别。二是实施动态市场准入管理,加强投资者适当性与期权风险等级的分层审核,通过穿透核查资金来源与交易目的,严防利用多账户协同、跨市场操作等方式实施操纵。
2、早预警-建立智能化风险预警机制
一是动态整合场内外期权交易数据,结合宏观经济指标、标的资产价格波动、市场流动性变化及期权合约要素,构建实时风险评估模型。二是对临近到期的场内期权合约以及标的资产价格显著偏离行权价的场外合约实施分级标记与重点监控,及时向交易所及中介服务机构推送风险预警信息。三是定期开展极端波动率、流动性枯竭等场景的压力测试,模拟极端行情下的风险传导路径,提前储备应对预案。
3、早发现-强化信息披露与市场透明度建设
一是通过穿透式管理厘清合法套利与违规操纵的边界,对利用跨市场价格联动等方式影响标的价格与期权定价的操纵行为,明确认定标准与惩戒依据,强化市场行为约束。二是建立跨机构负面交易主体数据库共享机制,汇总欺诈交易、操纵行为等违规记录,减少信息不对称导致的风险外溢。三是充分披露衍生品产品设计的潜在风险情况,提升其交易结构的透明度。对于各类结构化理财产品,还应评估其潜在的极值风险情况,并向投资者进行充分的风险揭示与信息披露。
4、早处置-构建全链条响应体系
一是建立智能化快速响应机制,依托大数据监测平台对跨市场联动交易实施穿透式追踪,一旦捕捉到大额异常订单模式,立即触发跨部门调查程序,通过“临时限制交易 资金冻结”等措施及时干预。二是优化适配新型交易的处罚机制,针对涉及衍生品与跨市场等复杂的违规形式,细化量罚梯度标准;对策略合规性存疑的边缘行为,采用“限期整改 风险警示”的柔性处置方式。同时,建立“处罚结果-市场反馈”动态评估机制,确保惩戒力度与违规危害相匹配,既通过严厉惩处恶意操纵行为形成震慑,又为金融创新预留发展空间。
▍加强投资者保护与教育
根据SEBI的报告显示,广大普通投资者在复杂的衍生品市场中处于弱势,缺乏足够的风险认知。
1、加强投资者适当性管理
针对衍生品等复杂产品,严格限制风险承受能力不足的普通投资者参与,强化在期权开户环节实施知识测验、模拟亏损与心理评估的三维测试;同时加强投资者教育,普及市场操纵的常见手段与风险,引导理性投资,避免盲目跟风交易。针对市场专业投资者,进一步强化“合法套利”与“操纵红线”的边界教育。
2、加强投资风险教育
市场中介服务机构要加强构建风险教育体系,通过“规则拆解 情景分析 案例警示”的立体形式,系统揭示衍生品投资的复杂性风险。
一是利用投教基地、官方自媒体等多元渠道,普及指数编制、量化策略、衍生品杠杆与流动性风险等知识。二是引导证券公司、资管机构、私募公司等机构加强产品说明书中对策略原理、情景分析与潜在风险的信息披露。三是引导媒体和研究机构理性解读热点产品与投资机会,减少投资者盲目跟风,引导投资者在风险认知与自身承受能力匹配的前提下理性参与。
3、推动行政处罚与民事赔偿的衔接
一是可以建立行政处罚与民事赔偿责任认定的协同规则,确保两者对违法事实、责任主体、行为性质等认定标准协同统一。二是适时突破“先行政处罚、后民事赔偿”的惯常顺序限制,允许在行政处罚调查期间,只要事实责任基本清晰,投资者即可提起民事赔偿诉讼,并简化投资者诉讼举证程序。三是若发现违法违规行为可能导致投资者损失,应及时告知投资者相关权利及救济途径。
【免责声明】本文信息仅用于投资者教育之目的,不构成对投资者的任何投资建议,投资者不应当以该等信息取代其独立判断或仅根据该等信息作出决策。本文信息力求准确可靠,但对这些信息的准确性或完整性不作保证,亦不对因使用该等信息而引发或可能引发的损失承担任何责任。