在内存、闪存等存储价格相继暴涨之际,国内存储巨头长鑫存储取得突破进展!
长鑫甩出"双王炸"
11月23日,长鑫存储在IC China2025(中国国际半导体博览会)上首次全面展示DDR5和LPDDR5X两大产品线最新产品。
据悉,长鑫存储新一代DDR5产品最高速率达8000Mbps,较当前主流6400Mbps产品提升25%,跻身国际顶级性能梯队,最高颗粒容量24Gb,可满足数据中心扩容刚需。
同步推出UDIMM、SODIMM、CUDIMM、CSODIMM、RDIMM、MRDIMM、TFF MRDIMM等七大模组及新型产品,覆盖服务器、工作站及个人电脑等全场景领域,满足各领域的高端市场需求。
除了DDR5产品,长鑫存储上个月已经发布的LPDDR5X产品也在本次展会上惊艳亮相。该系列产品最高速率10667Mbps,并涵盖12GB、16GB、24GB、32GB等容量的多种封装解决方案。
长鑫存储市场中心负责人骆晓东指出,当前DRAM市场需求呈现爆发式增长,对全球供给体系与价格体系产生显著影响,国内亟需构建稳定的国产DRAM产能供给体系,通过产能规模化扩张形成规模效应,降低对海外厂商的产能依赖度,保障产业链安全。
完成A股IPO辅导备案
资料显示,长鑫科技2016年6月在安徽合肥成立,2019年,公司成功投产8Gb DDR4内存芯片,打破国际巨头长期垄断;2023年,公司推出面向中高端移动设备的LPDDR5系列产品。目前,公司产品已广泛应用于智能手机、PC、服务器及AI计算等领域。
在2024年3月战略融资中,长鑫科技投前估值已达约1399.82亿元,创下当时国内半导体非上市公司估值新高。此前,据证监会网站显示,长鑫科技集团股份有限公司(简称“长鑫科技”)完成IPO辅导工作,最新状态为辅导验收。
辅导文件显示,长鑫科技注册资本达601.9亿元,无控股股东。第一大股东为合肥清辉集电企业管理合伙企业(有限合伙),直接持有公司21.67%股份。
看好国内存储产业链
长鑫科技全资子公司长鑫存储是国内唯一实现通用型DRAM大规模量产的IDM(垂直整合制造)企业,被视为国内规模最大、技术最先进的动态随机存取存储器(DRAM)研发与制造平台。
市场分析机构Counterpoint今年6月预测,长鑫存储2025年DRAM出货量将同比增长50%,在整体DRAM市场的出货份额预计将从第一季度的6%增至第四季度的8%。其中,在DDR5市场中,公司份额将从第一季度不到1%上升至年底的7%,在LPDDR5市场的份额将从0.5%激增至9%。
湘财证券表示,2025年以来,消费电子延续复苏态势,折叠屏手机新品不断发布,人工智能技术的进步推动AI基建需求维持高景气,同时,AI技术在终端上的落地推动端侧硬件升级,推动端侧SOC、散热材料等零部件赛道景气度高企,看好AI基建、端侧SOC、折叠屏手机供应链、存储产业链的投资机会。
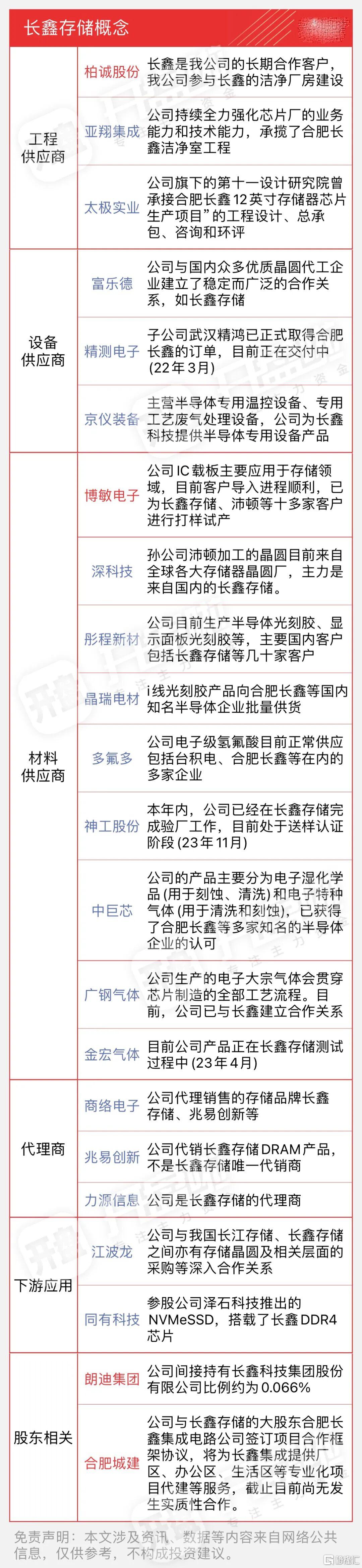
附:长鑫存储概念股梳理
