本文来自格隆汇专栏:宏观fans哲;作者:芦哲 潘京等
核心观点
核心观点:2026年国内经济平稳增长、通胀逐步改善,企业盈利有望在2025年拐点后继续上行。海外全球流动性宽松可期,中美关系短期缓和但长期波动加大,在中美AI的大产业趋势加持下,科技相关的产业链有望带动上游供给和下游需求的新变化。在流动性和科技产业趋势的双重驱动下,我们对大类资产整体偏好排序为股票>商品(工业品)>黄金>汇率>债券。
宏观经济形势:2026 年中国经济预计增长 4.9%,投资端回升,广义基建投资提速,制造业投资维持 6%,房地产投资降幅收窄。消费受补贴政策影响有望获支撑,出口增量或来自美国宽松政策带动的需求。物价方面,CPI 预计小幅正增长0.5%,PPI 降幅收窄至- 0.9%。政策上,财政政策延续扩张,增量资金比2025 年多6200亿;货币政策保持结构性宽松,引导资金流向科技创新等关键领域。海外来看,短期中美关系进入相对稳定期,中长期在关键领域呈 “主动脱钩 被动去风险” 态势。2025年底至2026年底美联储或开启4次降息,我们预计下半年全球流动性宽松周期到来,流动性或从美向非美地区转移。
大类资产配置展望
债券:立足防御、寻求赔率。利率运行中枢或小幅抬升,10 年期利率预计在1.70%-2.0%区间波动,30 年期在 1.90%-2.30%区间。短久期利率贴近政策利率,可侧重短久期优质信用债和中久期利率债防御,等待长久期利率做多机会。
汇率:人民币保持渐进升值。2026年底或升至6.80左右,年化波动率维持在3.0%-4.0%的低幅波动状态。
大宗商品:“绿通胀”遇上“反内卷”。铜、铝等受益于 AI 算力、新能源的有色金属需求增量明确,供给紧缺格局下,价格上涨具备长期性和确定性,是多头配置核心标的。
黄金:长期叙事再强化。我们预期至2025年底,全年金价维持4000-4200美元/盎司震荡,明年1-2月或再次启动上涨,全年保持短时间快涨、长时间震荡的走势。预计2026年流动性宽松后黄金将继续维持上涨趋势。
A股:进入“创新牛”的下一阶段。通胀回升带动基本面盈利修复,流动性驱动估值提升,产业趋势加持下,盈利估值双向提升,外资、机构和个人投资者资金持续入市。结构性牛市延续,风格有望从科技向核心制造业和资源品扩散,市场有望进入“创新牛”下一阶段,行业配置上以科技为主线,全球安全(军工、供应链)、弱美元(大宗商品)、通胀抬升(PPI反内卷新能源链和CPI服务消费新消费链)为支线交替引领指数上行。
美股:产业驱动延续新高。受益于宏观环境与AI产业叙事的多重利好,美股有望再次创造新高点。从盈利预期来看,25Q3以来市场对2025、2026年标普500盈利预期已持续上修、偏离季节性低迷;但与此同时,从估值视角来看,当前已处于高位的估值水平与美股对AI泡沫叙事较强的依赖度意味着,未来估值的进一步向上易带动波动率同步走高,加大交易的难度。
风险提示:全球流动性宽松幅度不及预期,美国降息次数可能小于4次,联储新任命存在波折,美国经济数据不支持大幅降息;AI产业叙事泡沫化程度加剧,AI商业化推进节奏偏慢,AI产业资本开支增速不及预期;地缘政治风险加剧,军事开支增加部分地区爆发地缘政治冲突影响全球风险偏好;资金流入不及预期,外资长线资金决策偏慢难以大幅流回中国,人民币汇率升值预期幅度可能偏弱。
目录
1. 宏观经济形势:全球流动性宽松可期
1.1. 国内经济:平稳增长与通胀改善
1.2. 海外环境:中美关系缓和与流动性宽松目
2. 2026年大类资产配置展望
2.1. 债券市场:立足防御、寻求赔率
2.2. 汇率市场:人民币保持渐进升值
2.3. 大宗商品:“绿通胀”遇上“反内卷”
2.4. 黄金:长期叙事再强化
2.5. A股:“创新牛”的下一阶段
2.5.1. 驱动因素的变化
2.5.2. 外资、机构和个人投资者资金进一步入市
2.5.3. 结构性牛市持续,风格有望扩散
2.5.4. 行业配置:“创新牛”进入下一阶段
2.6. 美股:产业驱动延续新高
3. 风险提示
正文
1. 宏观经济形势:全球流动性宽松可期
1.1. 财政:延续积极、关注“中途加油”可能性
我们在《中国经济接力赛——2026年度展望:中国经济》报告中对2026年的中国宏观经济各方向做出了预测,我们预计,2026年,中国经济大概率将维持平稳增长态势。为实现2035年“人均国内生产总值达到中等发达国家水平”的目标,“十五五”前两年仍有必要维持5%左右的经济增速,2026年增速或为4.9%。分项来看,投资端可能回升,“十五五”开年项目储备充足,资金面改善将推动广义基建投资提速;制造业投资预计维持在6%;房地产投资受控于去库存政策降幅收窄。消费增长取决于补贴政策力度,若能加大补贴范围,消费有望获支撑。出口方面,新兴市场和欧洲的贡献相对稳定的情况下,2026年,出口的增量有望来自于美国趋于宽松的货币财政政策带动的需求支撑。
物价来看,价格水平有望逐步走出低位,在“反内卷”政策进一步深化与落地的节奏下,供给层面的边际变化有望带动PPI进一步上行,CPI维持相对稳定,具体幅度取决于“反内卷”和稳增长政策力度。我们预计整体CPI小幅正增长0.5%,PPI降幅从今年的-2.5%收窄至明年-0.9%。
政策层面,长期来看,“十五五”接力“十四五”,对长维度的经济增长和转型提出了新的要求。“十五五”规划建议已于2025年10月发布,“十五五”纲要有望在2026 年两会期间正式出台。与“十四五”相比,“十五五”建议新增“科技自立自强水平大幅提高”的发展目标,12个重点任务领域虽基本一致,但现代产业体系、对外开放、社会民生三个主题排序更靠前,绿色发展排序略靠后,凸显了产业升级和民生保障的重要性。短期来看,2026年,财政增量资金预计比2025年多6200亿,延续积极扩张态势。其中超长期特别国债规模或增加2000亿,专项债全年额度或增加2000亿,赤字率稳定在4%左右,赤字规模增加2200亿。2024-2026年赤字、超长期特别国债、专项债规模均呈上升趋势,财政政策将持续引领内需扩张。货币政策方面,结构性宽松延续。2023年以来贷款利率整体呈下降趋势,2025年最新房贷利率已下降至3.24%,综合利率则相对平稳。2026年,货币政策有望继续通过结构性工具引导资金流向科技创新产业和需要支持的关键领域,宽松的货币环境将为实体经济、资本市场提供流动性支持。




1.1. 海外环境:中美关系缓和与流动性宽松
短期内,中美关系有望进入相对稳定的“缓和期”。近期中美元首通话,沟通了部分在APEC期间见面但未探讨的议题,短期中美关系有所缓和。双方在对抗与脱钩的临界点前反复试探,避免全面失控。但中长期来看,中美在芯片、稀土、航空与高端制造等关键领域将逐步降低相互依赖,呈现“主动脱钩 被动去风险”的态势,美方也有可能因为政治利益冲突采取突发性的政策,如关税、行业/企业制裁等,未来仍然需要警惕地缘政治变化、单边贸易保护主义引发的中美关系波动风险。
海外流动性来看,根据特朗普的政策主张及美联储主席换届落地,我们预计2026年5月美联储新主席上任后,Fed Put将替代TACO对冲关税冲击,2025年底至2026年底美联储或开启4次降息,全球流动性宽松周期将至。本次流动性宽松不如2020年挽救冲击时的急迫,大概率市场会进行提前交易,但降息通道开启有可能带来更低的利率与更糟的信用,对美元体系的冲击更大,流动性从美向非美地区的转移有可能更甚从前。

2. 2026年大类资产配置展望
2.1.债券市场:立足防御、寻求赔率
根据我们在2026年度货币政策展望报告中所分析,我们认为2026年债券市场对宏观经济和货币政策的共识继续增强,从驱动因素来看,2026年可能触发债券市场波动的因素集中于:(1)通胀率回升的状态,在PPI等价格指数回正之前,货币政策或延续支持性立场,利率上行有顶,然而“反内卷”和“稳增长”推动价格有望逐步走出低位的情形,也限制了利率下行的幅度;(2)股市分流债市资金,我们预计2026年全年A股盈利将再上一个台阶,盈利和估值的双向提升或继续推升股票市场成交热情,风险偏好抬升和资金分流至股市,或对利率带来一定上行压力;(3)2026年债券市场仍面临理财产品真正迎来净值化时代、债券市场税收政策调整以及公募销售费用新规等监管政策变化风险。在以上“三碗面”的作用下,债券市场或延续在较窄区间运行,且利率运行中枢或出现小幅抬升。基于货币政策对利率水平和利率比价分析,2026年无风险利率或呈现以下走势特征:
(1)1年期至3年期短久期利率在国债买卖操作常态化的作用下,继续贴近7天期逆回购利率波动,为中长久期利率保留陡峭化的期限溢价空间,以短久期优质信用债和中久期利率债做“防御”,寻求加杠杆或拉久期的机会。
(2)关键期限10年期利率或在1.70%-2.0%区间内波动,30年期利率或在1.90%-2.30%区间内波动,长短端期限溢价究竟合理水平是多少,或取决于货币政策和市场交易动态博弈的结果,若短期因风险偏好或资金面等因素影响,长短端期限利差“超调”,则长久期及超长久期利率做多赔率回升,利率或迎来波段性下行。

2.2. 汇率市场:人民币保持渐进升值
展望2025年底至2026年人民币汇率走势,中国出口增速保持较高韧性、外资持续回流人民币资产、美元指数保持结构性弱势等因素或再度推动人民币汇率进入一轮升值周期。我们在2026年度人民币汇率展望报告中分析认为:
(1)2025年年末美元兑人民币或收于7.05-7.10区间,全年均值7.20左右,年化波动率保持在3.0%以内,若2025年12月“结汇潮”叠加看涨情绪升温,人民币对美元或向7.0收敛;
(2)2026年在美元指数保持结构性弱势的情况下,经常项目顺差和证券投资资金净流入或推动人民币对美元升破7.0,若全年继续保持年化波动率3.0%-4.0%,我们预计2026年底人民币对美元或升向6.80;
(3)以2025年4月作为贬值的极值点,参照2019年9月至2022年3月人民币对美元从7.19升向6.30的升值过程,假设本轮人民币汇率升值从幅度上与2019年至2022年的升值幅度13%相当,那么以2025年4月作为高点,推测本轮人民币汇率或渐进升向6.40-6.50。并且从波动率上看,2022年以来美元兑人民币汇率持续“降波”,2024年至2025年以来美元兑人民币汇率年化波动率保持在3.0%-4.0%左右,我们预计美元兑人民币汇率“低幅波动”的局面还将延续至2026年。

2.3. 大宗商品:“绿通胀”遇上“反内卷”
展望2026年,从宏观经济映射至大宗商品市场,我们认为或有三条主线继续引领商品波动:“绿通胀”、“反内卷”和“降息潮”。
向“新经济”结构转型推升“绿通胀”核心商品。在2022年全球经济走向“疫后复苏”阶段后,经济增长就呈现结构性的“K型”复苏态势,映射至大宗商品市场,也表征为AI算力、芯片和绿色电力等“新经济”繁荣带动新增需求,推动铜、铝等有色商品迭创新高,以及房地产、低端制造等“旧经济”需求持续低迷,钢材和原油等商品价格中枢逐级下行,经济增长动能的系统性结构变化深刻影响大宗商品供需结构,这种由于全球经济持续推进绿色转型,新能源等低碳经济板块带动的铜和铝等商品价格上涨被称之为“绿色通胀”。我们认为,“十五五”规划期间乃至未来,中国经济增长模式从地产和传统基建转向“新质生产力”仍是重要趋势,高质量发展人工智能、新能源、机器人、芯片等“新经济”活跃程度将持续高于钢铁、建筑建材等“旧经济”,需求结构变化将继续主导大宗商品市场的温度,铜和铝等受益于AI算力、新能源等新兴产业发展的大宗商品价格上涨,更具长期性和确定性,需求增量和供给紧缺形成的“短缺叙事”,或在2026年至2027年继续冲击价格和情绪,有色金属作为“绿通胀”核心标的,或继续迎来多头配置机遇。

“反内卷”或演化为中长期叙事。2025年7月以中央财经委会议为起点,“反内卷”政策进入落地执行的阶段,产能过剩严重的光伏、动力电池、汽车、储能等新兴产业和煤炭、钢铁等传统行业纷纷出台“反内卷”行业政策,“反内卷”对于大宗商品市场的意义不亚于2024年“924”对股票市场的意义。2025年10月《中共中央关于制定国民经济和社会发展第十五个五年规划的建议》提到要“综合整治‘内卷式’竞争”,再度将“反内卷”的高度提升至未来五年国民经济规划发展层面。经过近半年时间的行情演化之后,商品市场已经注意到,“反内卷”与10年前的供给侧改革不同,虽然工具手段仍在价格调控、产能调控和规范竞争等层面,但是相比供给侧改革短时间速效,“反内卷”更加是一场“持久战”,针对产能过剩行业,调控新增产能投放和优化存量产能,均更加侧重能耗、碳排等高质量发展产能指标,同时也要配合需求侧的结构性变化。在2025年三季度快速交易“反内卷”行情之后,煤炭、锂电、光伏、储能等重点行业进入价格机制调控和产能重组调控的实际落地期,如果“反内卷”政策能够系统性缓释产能过剩风险,在需求端增速托底、供给端由于产能重组而出现综合成本抬升,“反内卷”品种或从供需过剩状态收敛至基本平衡,成本抬升也将成为价格温和上涨的基础,展望2026年关注碳酸锂、多晶硅、焦煤“反内卷”龙头品种的多头配置机会。
美元“降息潮”修复大宗商品金融属性。2024年美联储开启“降息”周期前,大宗商品曾因为美联储激进加息而褪色金融属性,随着2024年以来美联储进入缓慢降息周期,直接受益于“降息”的黄金带领“银铂钯”贵金属族群齐涨,我们认为2026年美联储降息进程或加快,同时美国政府对美联储独立性的干预或继续冲击美元信用体系,黄金在所有大宗商品中具有不可替代的“货币属性”,美联储降息周期和美元信用体系风险或决定黄金仍有逢低配置的多头机会,并以黄金为尺度,贵金属族群4种商品或继续打开向上的空间。
展望2026年,“绿通胀”、“反内卷”和“降息潮”或成为大宗商品市场的主线:(1)铜铝等代表性有色品种作为“绿通胀”核心标的,既有矿产资源稀缺性上升的推力,又在需求侧面临AI算力和新能源等新经济带动的需求增量,供需前景向好或继续推动“绿通胀”商品接力上涨;(2)关注碳酸锂、多晶硅、焦煤等供需过剩或因“反内卷”走向平衡的潜在受益品种;(3)美元“降息潮”或继续带来黄金的机会。当“绿通胀”遇上“反内卷”,新旧动能转型和现代产业体系均对矿产供应提出更高的“安全”需求,位于现代产业链上游的矿产资源或具有更高的弹性。
2.4. 黄金:长期叙事再强化
2025年迄今,伦敦现货黄金累计上涨56.6%,成为今年表现最好的大类资产之一。期间,黄金价格上涨斜率最陡的两个时期,4月上旬、9月底至10月初,分别是美元信用遭遇最严峻挑战、日本“宽财政 宽货币”预期骤升之时,二者均反映了全球主权货币信用的走弱是支撑此轮黄金历史性牛市的根本逻辑。这一逻辑反映在市场参与者的具体行为上,则是金价上涨与黄金ETF规模的持续背离、全球央行购金浪潮持续。
而从全年的上涨节奏来看,今年以来黄金的走势延续了2024年以来的特征,即短时间快速上涨(如2025年1-2月、2025年9月)、长时间震荡。这一现象背后的逻辑在于,在上述黄金脱锚美元的叙事被市场广泛认可的环境下,大部分时候其上涨已与短期宏观叙事弱相关,而更多与筹码的结构特征等交易行为有关。

为了定量地论证上述逻辑,我们可以简单测算。具体来看,在实际利率定价黄金的传统框架下,黄金ETF是机构投资者根据实际利率预期交易黄金的载体。从图5可见,自2022Q3以来,黄金ETF规模已与金价出现了显著的偏离,显示推动黄金价格上涨的背后因素不再实际利率预期定价黄金的传统逻辑。进一步地,我们根据2003-2022年黄金ETF与金价的长周期趋势测算出金价“隐含”的EFT规模,再以此倒推二者的偏离程度,可以发现,22Q3以来央行累计净购金规模与“消失”的黄金ETF规模十分接近,即央行购金接替了以ETF投资为载体的机构投资者,成为推动金价上涨重要的边际卖家。而与此同时,2025年以来黄金ETF规模重回上行,反映在当前黄金的历史性牛市中,过往的投机性需求重返市场,与央行购金一同成为今年以来金价上行的短期阶段性助力。
展望2026年,在美国财政和货币政策双宽、全球政治右翼化和财政转向宽松化的背景下,全球主权货币信用的弱化仍在持续,支撑黄金价格上涨的逻辑进一步强化。在节奏上,我们预期至2025年底,全年金价维持4000-4200美元/盎司震荡,明年1-2月或再次启动上涨,全年保持短时间快涨、长时间震荡的走势。我们预计2026年流动性宽松后黄金将继续维持上涨趋势。其中,长周期震荡逻辑反映的是央行购金这一慢变量,背后是去美元化的长期叙事,其力量确保金价是高位震荡而非下跌。
2.5. A股:“创新牛”的下一阶段
2.5.1. 驱动因素的变化
2024年以来,A股市场开始逐步修复。以2024年2月开始计算,至2025年11月14日,万得全A本轮涨幅达73.4%。拆分盈利和估值贡献来看,2024年和2025年明显呈现估值修复的驱动力大于盈利修复的驱动力,类似于上一轮行情中2019-2020年的阶段,均呈现由风险偏好提升带来估值快速修复的行情,而盈利暂未完全兑现。
横向比较市场的估值,当前A股估值与美股几乎持平。截至2025年11月25日,上证指数估值从历史96%分位略下降至87.4%,与标普500指数、道琼斯指数相当,沪深300、万得全A略低于美股主要指数。代表科技产业的科创50估值分位已经超过纳斯达克指数。在业绩迎来释放期之前,短期A股部分板块估值偏高,业绩真空期内仍需要消化部分板块的估值。在业绩释放、估值与业绩逐步匹配后,市场有望在年报披露完毕后再迎来新一轮的估值业绩平衡。
盈利来看,A股整体盈利和工业企业利润与PPI基本同向变化。2025年下半年,“反内卷”预期引导PPI低位回升,随着PPI降幅边际改善,今年8-9月工业企业利润出现回暖迹象,企业盈利周期拐点出现,2025年全年盈利已呈现修复态势。如果2026年“反内卷”政策进一步深化与落地,供给层面的边际变化有望带动PPI进一步上行,尽管具体幅度取决于“反内卷”和内需政策合力度,但PPI上行仍能驱动上游和中游行业涨价,如果内需政策效果进一步显现,价格全面回升,盈利有望进一步向下游传导。2026年全年,A股盈利增速有望再上一个台阶,对应各宽基指数的EPS均有望出现较大幅度的提升。
展望2026年,我们认为盈利提升将成为主要驱动力,估值虽处高位但受益于流动性宽松和风险偏好,仍有望小幅提升。2026年来看,盈利与估值共振有望让A股进入牛市下一阶段。当下,中国经济增速处于政策驱动的温和复苏阶段,“反内卷”在2026年有望落地实施,PPI降幅逐步收窄带领企业盈利向上修复。国内货币财政均呈现宽松态势,为市场的上行打下流动性温和宽松的基础。在经济转型和新质生产力的战略导向下,2025年科技创新产业趋势抬头,2026有望进一步延续创新科技需求的扩张。



2.5.2. 外资、机构和个人投资者资金进一步入市
2025年A股持续慢牛的过程中,市场已经吸纳了一部分交易型外资回归,外资活跃度已经较2022-2023年底部区域有所抬升。在美联储延续“降息”周期、美元指数维持结构性弱势等海外因素的作用下,随着中美关系阶段性缓和,美元指数由强转弱,在欧元等非美货币升值浪潮下,人民币对美元有望在2026年开启渐进升值之路,加之配置机构在四季度决策期和观察期布局下一年资金配置,外资买方、卖方给出了A股及港股的新目标价,表示外资对中国市场的关注度提升,2026年的A股有望迎来更多外资的回归。
国内机构来看,今年以来,随着市场结构性行情的上涨,前期经历亏损的基金已经大部分回到净值1以上,而高点突破后市场的持续上行、基民拥有了足够的安全垫后,下一步公募基金的销售有望再上新台阶。因此,基金净值翻倍、12月年末业绩统计结束后,2026年会有更多的居民观察到公募基金收益的上行,将有望提升公募产品发行速率,向市场引入更多专业化的源头活水。保险资金方面,在《关于推动中长期资金入市的指导意见》的推动下,保险资金入市进程加快。2024 年下半年起保险公司股票投资金额快速上升,2025 年二季度末保险资金运用余额达36.2万亿元,股票和证券投资基金配置规模4.7万亿元,占比已达13%。2026 年在既定的新增保费投资于权益市场的比例要求下,保险资金投资A股的规模有望进一步提升。
个人投资者方面,已经能看到存款搬家的迹象,低利率环境和资产荒推动居民储蓄向股市转移。2025年1-9月,A 股新增月均开户数224 万,较去年同期(150万)明显提高;两融余额突破历史新高,截至11月17日两融余额2.5万亿元,占A股流通市值比例约2.56%,占成交额比约10.38%,本轮类杠杆资金市值及成交占比相较此前2015年高点(4.73%、22.23%)仍有较大差距。此外,居民存款和非银机构的存款成效此消彼长的跷跷板效应,说明除季末外,居民存款有向非银机构转移的迹象,随着市场赚钱效应加强,2026年,居民“存款搬家”的趋势有可能进一步加速。




2.5.3. 结构性牛市持续,风格有望扩散
2025 年A股市场行情暂未形成多行业共同大幅跑赢指数的趋势,结构性分化更为极致,资金高度集中地涌入科技板块。在科技创新为主要产业趋势的情况下,若未押注科技主线,市场整体的赚钱效应广度实则收窄。今年以来投资于科创50、创业板50的收益明显高于大部分宽基和消费、地产类指数,与美股呈现相似的特征。
由于结构性分化导致市场行情趋于短期化,市场轮动速度在2021年后明显加快,市场更“卷”短期收益和排名。尽管2025年轮动速度由于结构性行情的集中化开始下降,但仍然处于高速轮动区间,对投资者择时能力要求较高。即便2025年由科技主线引领,TMT板块收益率居前的时间窗口也仅有1-2月和6-9月,3-5月和10月领涨行业轮换至周期资源品、大消费等板块。因此,在2026年的行业板块选择时,也需要谨慎辨别行业的可持续性。
从长周期视角看,2026-2027年A股市场风格仍将以成长为主导。科技创新是 “十五五”规划的核心方向,政策支持、产业升级和盈利增长将推动成长板块持续占优,科技、新能源、高端制造等成长领域仍是市场主线。历史上来看,长周期的价值和成长在持续轮换,轮换周期与盈利周期类似,均为3-4年。从去年下半年开始,市场已逐步向成长占优的方向切换,目前经过约一年左右的时间,未来仍有2-3年的风格更偏向成长。
短周期来看,借鉴2012-2015年和2019-2021年牛市,中期风格往往阶段性再平衡,价值板块补涨后回归主线。2012年12月至2015年6月市场上涨期间,2012年1月至2014年8月科技主涨,随后在2014年9月至2014年12月市场风格转向价值补涨,金融地产板块股价大幅提升,2015年初以后再次回归到市场主线。2020至2021年牛市,初期科技、消费领涨,在2020年2月至7月期间,涨幅均突破40%,进入到2020年10月,科技板块出现下跌,周期与金融地产开始上涨。2021年3月之后,市场再度回归先进制造、周期和科技主线。两轮行情来看,在市场主线上涨的过程中,科技领涨后阶段性的调整期,价值往往接替科技进行补涨,随后回归到前期主线,形成风格扩散。因此,2026年以产业趋势为依托的科技板块领涨后,在阶段性的调整期,风格有望向金融、周期等价值板块扩散。
从资金偏好来看,由于2026年的增量资金主力为内外资机构,机构资金风格也较大概率将影响市场风格。外资偏好配置的主要方向为产业前景明确、现金流健康、收益稳健的行业,因此“核心资产”获得大量北向资金青睐。从2021年来看,北向资金主力配置集中在白酒、医药、化工、有色、电子等制造业布局现金奶牛龙头,行业风格较为均衡,对价值的青睐明显高于成长。公募基金在结构性行情下也迎来了基金产品的发行高峰,居民通过公募基金入市,进一步强化了结构性行情的特征。结合市场风格周期和2026年增量资金主力在外资和公募基金,“核心资产”作为硬科技和优质现金流的“并集”,可能成为资金的最小阻力方向,市场的仍然是结构性风格,但有望从科技向现金流稳健的制造业上下游链条方向扩散。

2.5.4. 行业配置:“创新牛”进入下一阶段
在全球货币秩序重构、AI革命进入应用关键期、中国创新产业业绩兑现以及国际安全形势变化等多重因素的驱动下,2026年A股市场将呈现科技突围为主,安全重构、资源周期、内需升级为辅的投资格局。2026年A股行业配置建议遵循“核心主线 阶段性支线”的思路,重点配置科技、新能源、周期金属、军工、新消费等板块。

2.5.4.1 AI 产业链:中美双极引领全球AI发展加速
当前AI发展进程主要依赖大模型驱动全球加速演进,中美作为AI产业的头部集中区域,企业均在加码布局基础设施和硬件建设,全球AI产业规模将快速突破,AI有望引领全球创新产业共振。
下一阶段,全球在持续加码 AI 基建的同时布局全球AI商业化应用拓宽,2026八大CSPs资本开支进一步扩大。2025年八大CSPs(包含美系Google、AWS、Meta、Microsoft、Oracle以及中系的Tencent、Alibaba、Baidu)的CAPEX总额增速已经被上修至65%。预期2026年CSPs仍将积极投资,资本支出总额可能增加至6,000亿美元以上,年增速有望达到40%,展现出AI基础建设的长期成长潜能。
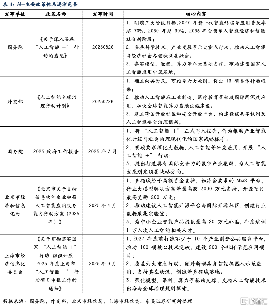
尽管AI产业趋势呈现全球节奏同步性,整体科技板块的上涨节奏也更多依靠海外AI产业链的映射,但2026年以及更长维度来看,中美科技博弈仍将倒逼国内 AI 产业链国产替代加速。“十五五”规划强调科技自立自强,当前中国AI产业政策已经形成了完整体系:《“十四五”数字经济发展规划》(2021年总纲)、《“人工智能 ”行动意见》(2025年行动纲领)、《人工智能融合发展行动计划(2025-2028)》(专项计划)及千亿元人工智能创新发展基金(配套机制)共同构成支撑。地方政府积极响应,上海建成全球规模最大城市级5G网络,成都设立“AI应用中试基地”,推动技术向重点行业渗透。集成电路、基础软件等领域获政策重点支持,叠加国内互联网厂商 AI 投入意愿提升,国内AI 产业链从算力硬件到应用端将全面受益。
2026年科技产业投资重点仍然聚焦AI 产业链,重点关注国产替代与应用场景落地两条支线。国产替代方面,布局ASIC芯片、边缘计算芯片等细分领域已实现技术突破的企业;应用场景落地方面,配置自动驾驶、智能制造、智慧医疗、机器人等AI渗透率快速提升的行业。



2.5.4.2 安全重构:全球防务与供应链网络
全球地缘政治冲突或持续,大国博弈下国防装备升级需求迫切,全球主要国家防务支出增长,欧盟去年的防务开支总额为超预期的3430亿欧元(4020亿美元),创下了新的纪录,2025年防务开支进一步增加到3810亿欧元。“十五五”建议首次提出,坚决打击“台独”分裂势力,反对外部势力干涉,维护台海和平稳定,牢牢把握两岸关系主导权主动权两岸统一。2026年全球国防支出可能进一步提升。
目前,美国已宣布2026财年预算,国防开支预计增加至12.8%。国内来看,2024-2026年中央本级国防支出预算保持7.2%增速,2025年达17,846.65亿元,“十四五”收官与“十五五”启动叠加推动装备列装加速,国防军工行业2025年已经迎来订单释放拐点。2026年,随着订单逐步落地,军工行业业绩兑现有望进一步持续。
除军备外,全球走向双极化的大背景下,供应链自主可控成为各国战略重点,航运与物流作为供应链的核心环节,在保障物资运输、降低供应链中断风险中作用关键。全球供应链重构推动航运物流从成本中心转向战略资产。2026 年,海外来看,中企全球化进程加快,全球营收敞口企业增多,推动航运物流需求提升;国内来看,国防领域的战略物资与装备生产、运输也将进一步带动供应链全链条发展。

2.5.4.3 弱美元:资源品价格中枢上移
美联储降息将推动美元走弱,而弱美元环境下资源品作为以美元计价的资产,价格中枢易上移。当前,全球资源品普遍面临供给约束,叠加新能源、AI 等新兴产业带动需求增长,供需矛盾将进一步支撑资源品价格,企业盈利能力有望进一步提升。
工业金属方面,2026-2027 年全球铜供给增速或不足 2%,而中美电力需求高增将带动铜需求增加,支撑铜价上行;电解铝受国内产能天花板限制,海外投产进度缓慢,供给刚性显现,且成本下行推动企业盈利能力增强。
贵金属方面,美元信用减弱的叙事无法证伪,叠加流动性宽松的预期和地缘风险溢价,黄金长周期牛市可能仍将延续。白银因兼具 50%以上的工业需求,价格弹性比黄金更大,波动相对也更加剧烈。


2.5.4.4 通胀的抓手:PPI端“反内卷”,CPI端“内需升级”
全国统一大市场建设提出已有5年时间,但改革还没有完全落地。反内卷作为制度补丁,提前引导产业和地方政府行为方式转变。反内卷政策旨在提升经济效率,支持良性竞争,打破地方保护和市场分割,同时达到支持新兴行业有序扩张、促进要素自由流动的目的。价格作为中介变量,是政策有效性的核心。当下的反内卷政策仍以行业自律为主,对关键行业产能进行限制,由各部门共同协调,实现反内卷目标。
2026年,政策层面继续通过“反内卷”有序化解过剩产能,优化供给结构,同时着力扩大内需,推动消费从商品消费向服务消费转型,实现供需新均衡。当下最受益于反内卷的行业主要集中在有色金属、化工、新能源等行业链上。若能真正落地实现有序竞争,驱动 PPI 改善,上游企业利润率有望提升。

虽然居民部门的资产负债表修复是一个漫长的过程,但边际上的积极变化已经出现。服务消费因其较强的社交属性和体验价值,对收入预期的改善最为敏感,旅游、电影、餐饮等行业在节假日效应的催化下,展现出强大的反弹动能。
当前中国服务消费有三个特点,一是服务消费在消费结构里的比重与同等发展水平的国家相比不低,但落后于美国、日本等发达国家。二是消费偏好更注重基础服务消费,呈现出“重教育不重娱乐、重买房不重租房”的特点,住房、医疗、教育等基础服务是我国服务消费比重较高的主要原因。三是服务消费价格偏低,教育、医疗、交通等大量基础服务消费,对于低收入者也能负担。与高收入国家相比,服务消费的结构和金额仍有提升空间,提升服务消费也是今后扩内需、促消费政策的重点。
今年受到广泛关注的新消费板块一定程度上是服务消费和商品传统消费的结合。依赖“生产决定消费”的线性思维,而新消费实现“供给创造需求”。新消费表现出明显的三高特征:高情感价值、高性价比追求和科技尝鲜倾向,这些特征已经超出了商品物理层面的使用价值,更多承担了服务消费的功能。从“实用主义”到“意义追寻”的价值观转向,新消费正在重塑中国消费市场的底层逻辑。因此,今年以来的新消费浪潮可能只是开始,未来随着宏观层面向内需驱动型经济转变,服务业占比持续提升,城镇化进程不断深化,互联网基础设施体系逐步完善,服务消费和新消费的比重有望进一步提升。


2.6. 美股:产业驱动延续新高
2025年美股经历了此轮牛市以来完整的第三年,三大股指均创下历史新高。而与此同时,年迄今美股的表现逊于日本、德国、中国等主要市场,MSCI美国指数也跑输MSCI全球、发达与新兴市场指数,前两年美股相对于非美股市的优势有所弱化。究其原因,从交易主线来看,年迄今美股走势一波三折,先后经历了Q1关税担忧的升温、Q2对等关税落地后的衰退交易与“去美元”交易、Q3减税法案与“去美元”的证伪,以及Q4史上最长的政府关门造成的流动性冲击与AI泡沫担忧的升温。期间,4月2日对等关税超预期落地后,标普500指数4日下跌12%;而随后在对“去美元”的质疑中,美股迎来快速反弹,标普500指数一个月后即收复失地,并在6月底回到历史新高。

回顾看,支撑美股抵御政策不确定性冲击、延续牛市的基础,仍是AI产业叙事下大型科技股的盈利增长与估值提升。表现在股指上,标普500与其等权重指数之比在今年以来继续攀升至历史新高。进一步拆分标普500指数的贡献因子可见,年迄今标普500指数累计上涨14%,其中盈利预期EPS和估值PE分别贡献11.21%和2.51%。今年尤其是下半年以来,盈利预期的增长是美股上涨的主要贡献,而降息及降息预期对估值的提振在一定程度上被风险溢价的上行所抵消,尤其是4月初对等关税落地、四季度政府关门持续、以及近期AI泡沫担忧升温时期。
展望看,我们认为2026年美股将受益于宏观环境与AI产业叙事的多重利好,延续新高。从盈利预期来看,25Q3以来市场对2025、2026年标普500盈利预期已持续上修、偏离季节性低迷;但与此同时,从估值视角来看,当前已处于高位的估值水平与美股对AI泡沫叙事较强的依赖度意味着,未来估值的进一步向上易带动波动率同步走高,加大交易的难度。

具体来看,宏观环境上,我们预计明年美国将迎来财政和货币政策的双重宽松,叠加中期选举压力下特朗普对“搞好股市”的诉求,政策环境将利好美股风险情绪的修复。产业层面上,当前全球范围内的AI产业发展仍处于上升期,供需的错配意味着企业对AI产业的资本开支仍有较大的增长空间。企业层面上,以亚马逊、微软为代表的云服务厂商巨头的自由现金流仍较为充裕,估值相较于1990s科网泡沫时期水平也并不极端,AI泡沫叙事仍在较早期。因此,AI叙事下科技巨头的盈利增长和估值提振预计继续在2026年主导美股上涨、再创新高。而在交易节奏上,复盘过往周期可见,估值的持续上行往往对应着波动率的走高,考虑到当前美股估值已在高位,加之市场对于AI泡沫的担忧“此起彼伏”,明年美股或将面临估值与波动率齐上台阶,则把握交易的节奏将更加重要也更加具有挑战性。
3. 风险提示
全球流动性宽松幅度不及预期,美国降息次数可能小于4次,联储新任命存在波折,美国经济数据不支持大幅降息;AI产业叙事泡沫化程度加剧,AI商业化推进节奏偏慢,AI产业资本开支增速不及预期;地缘政治风险加剧,军事开支增加部分地区爆发地缘政治冲突影响全球风险偏好;资金流入不及预期,外资长线资金决策偏慢难以大幅流回中国,人民币汇率升值预期幅度可能偏弱。
注:本文选自东吴证券《流动性与科技双驱动的资本市场——2026年度展望:大类资产》;
作者:芦哲 S0600524110003、潘京 S0600524120011、王洋 S0600524120012、韦祎 S0600525040002