今日(12.9),港药再度回调,创新药纯度100%的港股通创新药ETF(159570)跌超2%,成交额快速突破19亿元!资金面上,盘中再获超7100万元净流入,近20日累计“吸金”超17.9亿元!截至12月8日,港股通创新药ETF(159570)最新规模超233亿元,同类持续领先!

消息面上,12月7日,2025创新药高质量发展大会在广州召开,会议发布2025年《国家基本医疗保险、生育保险和工伤保险药品目录》和首版《商业健康保险创新药品目录》。据了解,本次目录调整新增114种药品,其中50种为1类创新药,包括替尔泊肽、国产ADC(抗体偶联药物)芦康沙妥珠单抗等明星药物。商保创新药目录则覆盖了5款国产抗癌药CAR-T(嵌合抗原受体T细胞免疫疗法)细胞药物、2款进口阿尔茨海默病药物及罕见病药物。如果自费使用CAR-T疗法,单次治疗费用超过百万元。
港股通创新药ETF(159570)标的指数权重股多数飘绿:金斯瑞生物科技跌超10%,科伦博泰生物-B跌超7%,康方生物、三生制药跌超5%,信达生物跌超2%,百济神州跌超1%。

注:成分股仅做展示,不作为个股推介。
【2025年医保 商保双目录落地,多元支付体系盘活创新药增量空间】
交银国际认为,更多新药进入目录,有助提升临床用药水平以及创新药行业整体研发回报率。同时,商保资金的引入将为创新药支付带来重要增量资金,未来商业健康险有望与基本医保错位发展,为多元化支付体系的建立奠定基础。
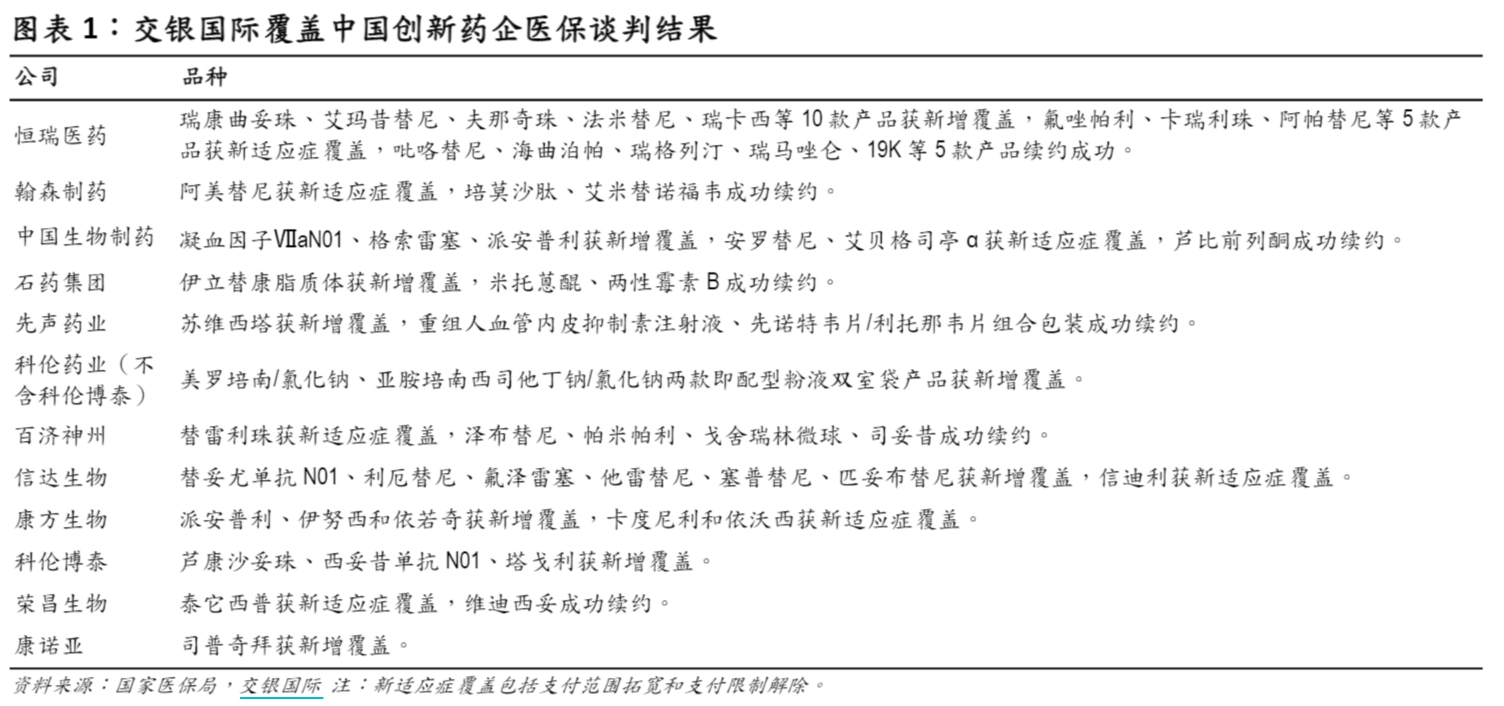
头部创新药企大多有产品获医保新增覆盖或成功续约,其中恒瑞、信达、康方、中生等公司有≥5款产品获新增覆盖或新适应症纳入(含支付范围拓宽)。百济有两款产品纳入商保创新药目录,信达、和黄各有一款纳入。随着医保纳入品种的挂网和入院节奏不断加快(要求各省医保部门于12月底前完成新增药品挂网、定点机构于明年2月底前召开药事会),看好新纳入品种/适应症在2026年的销售增长潜力,尤其是康方等潜在大单品的增量释放空间。对于商保,同时重点关注首批目录的实际执行和支付情况、名单及定价的动态调整以及真实世界数据积累带来的长期发展机会。


(来源:交银国际20251208《2025年医保 商保双目录落地》)
华兴证券指出,通过多层次医疗保障体系扶持创新药销售。2025版医保目录提高重点领域药物可及性,国家基本医保坚持“保基本”定位,主要考虑安全可靠、疗效确切、靶点机理比较成熟的药品,与商保目录形成错位互补。
商保目录聚焦前沿药物研发:根据医保局会议,首次商保目录共有24个药品参与价格协商,最终19个成功纳入,成功率为79%。商保目录明确要求药品需“创新程度高、临床价值大、患者获益显著”,本次进入的19种药品中包含5种CAR-T细胞治疗、抗体药物偶联物(ADC)等前沿疗法,总共14个肿瘤治疗药物。商保目录不仅包含神经母细胞瘤、戈谢病等罕见病治疗方案,还覆盖了临床需求急需满足的阿尔茨海默病(AD)、多发性骨髓瘤、肝癌、短肠综合征等疾病领域的创新药。首次推出的商保创新药目录,补上了基本医保“保基本”之外的空白,给高值创新药创造了“可及通道”。
商保目录有望重塑医疗支付端:医保局设立商保创新药目录的目的是为了引导和整合接近一万亿的商业健康保险市场,与基本医保形成合力,共同解决高值创新药的支付难题。商保目录的设定为创新药提供了一个明确的市场准入路径,有助于其快速获得商业保险的覆盖,加速市场渗透。根据12月7日医保局会议,商保目录内药品将不纳入基本医保自费率考核,相关病例也可不纳入按病种付费范围,从机制上打消医疗机构的顾虑。
【2026年投资策略:政策与产业共振,投资临床价值三段论】
2025年政策与产业共振,驱动医药板块估值修复。自25Q1开始,医药板块PE稳步回升,25Q3迎来主升浪,板块估值得到一定修复。考虑到宏观环境、市场资金面与风险偏好,以及近年来在国内创新药支持政策不断加码的背景下,医药产业提质升级趋势明确,国际竞争力增强,创新药龙头企业、细分领域特色Biotech有望进入景气度上升通道,医药板块的投资吸引力持续增强。
与此同时,全球重回降息通道,国内政策结构性转向。随着美联储在2025年9月再次降息,宏观环境有望重回降息通道,利好创新类资产。同时,随着全球普遍性的人口老龄化,卫生支出上行态势明显,驱动着医药产业的全球需求扩容。近年来,中国医药创新崛起已势不可挡,未来的全球医药总需求蛋糕将被中国医药产业抢占越来越大比例,带动中国医药产业链在全球范围内的长足发展。此外,国内政策亦出现结构性转向,医保谈判“腾笼换鸟”支持创新药,集采“反内卷”稳定产业盈利。
从临床价值三段论看投资主线:1)“0→1”技术突破:创新药领域,高端前沿创新靶点,正在肿瘤、减重、自免等领域重塑药企研发格局。2)“1→10”临床验证:创新药领域,高质量国产创新药在加速授权出海中。3)“10→100”中国效率:创新药产业链,中国企业凭借低成本高效率构筑护城河,实现稳健增长。
(来源:光大证券20251208《首个商保创新药目录发布,持续拓宽支付端空间》)
【关注中国硬核创新药力量,新质生产力代表,认准港股通创新药ETF(159570)】
港股通创新药ETF(159570)标的指数100%布局创新药!截至11月末,前十大成分股权重超74%,浓缩港股通创新药精华!

来源:国证指数官网,2025/11。分股仅做展示,不作为个股推介。
港股通创新药ETF(159570)标的指数是弹性更高的创新药,截至11月27日,2025年内涨幅超90%,港股医药类指数领先!

2025/1/1-2025/11/27
底层资产是港股,可以T 0交易!
关注中国硬核创新药力量,新质生产力代表,认准港股通创新药ETF(159570),场外联接(A类:021030;C类:021031)!
风险提示:基金有风险,投资需谨慎。文中个股仅作为指数成份股客观展示,不代表任何投资建议。本文中的任何观点、分析及预测不构成对阅读者任何形式的投资建议。港股通创新药ETF(159570)属于中等风险等级(R3)产品,适合经客户风险等级测评后结果为平衡型(C3)及以上的投资者。本基金投资范围包括港股,会面临因投资环境、投资标的、市场制度以及交易规则等差异带来的特有风险。
港股通创新药ETF(159570)标的指数为国证港股通创新药指数,该指数近5个完整年度(2020-2024)的涨幅分别为88.80%、-21.59%、-25.60%、-22.80%、-10.50%。
以上内容与数据,与有连云立场无关,不构成投资建议。据此操作,风险自担。