创新药又现大单,复星医药收获1.5亿美元里程碑付款!
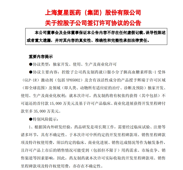
12月9日晚间,复星医药公告称,公司控股子公司药友制药与辉瑞于2025年12月9日签订《许可协议》,药友制药就口服小分子胰高血糖素样肽-1受体(GLP-1R)激动剂(包括YP05002)及含有该活性成分的产品授予辉瑞于全球范围及领域独家开发、使用、生产及商业化权利。
在公告中,复星医药明确表示药友制药将有权获得不可退还的首付款1.5亿美元及至多3.5亿美元的开发里程碑款项。此外,基于许可产品的年度净销售额达成情况,辉瑞将向药友制药支付至多15.85亿美元的销售里程碑款项。该协议自2025年12月9日起生效。

值得注意的是,目前药友制药的小分子胰高血糖素样肽-1受体(GLP-1R)激动剂尚处于I期临床试验阶段。无论最终该产品研发结果如何,复星医药都至少收获1.5亿美元(约合人民币10.6亿元)。至于此次重磅押注,出钱的是国际医药巨头辉瑞。
公告显示,YP05002 为口服小分子胰高血糖素样肽-1受体(GLP-1R)激动剂;其主要通过激活人的GLP-1R,促进胰腺的胰岛素分泌和降低胰高血糖素分泌,在胃肠道抑制胃排空和肠道的蠕动,并通过影响中枢抑制食欲减少能量的摄入等机制,用于治疗2型糖尿病、肥胖症及其相关疾病。YP05002拟用于代谢领域相关疾病的治疗,潜在适应症包括但不限于长期体重管理、2型糖尿病、代谢功能障碍相关脂肪性肝炎(即非酒精性脂肪性肝炎)等。
目前,YP05002于澳大利亚处于I期临床试验阶段。
医保目录刚经历第8次调整
12月7日,2025创新药高质量发展大会上午在广州召开,会议发布2025年《国家基本医疗保险、生育保险和工伤保险药品目录》和首版《商业健康保险创新药品目录》。据了解,2025年国家基本医疗保险、生育保险和工伤保险药品目录是国家医保局成立以来的第8次调整。
此次《商业健康保险创新药品目录》是首版商保创新药目录,新版药品目录自2026年1月1日起正式执行。
在此次2025年医保目录及商保创新药目录中,多款罕见病药物被纳入,其中复星医药的芦沃美替尼片进入2025年医保目录,北海康成的注射用维拉苷酶β进入商保创新药目录。
12月7日,复星医药公告根据12月7日国家医保局、人社部发布的《国家基本医疗保险、生育保险和工伤保险药品目录(2025年)》以及首次发布的《商业健康保险创新药品目录(2025年)》(简称“商保创新药目录”),公司及控股子公司/单位多款已上市产品获首次纳入或涉及备注信息调整。公司芦沃美替尼片等药品新纳入国家医保目录,阿基仑赛注射液新纳入商保创新药目录。
创新药赛道大单不断
今年以来,中国创新药迎来BD交易大爆发,医药魔方数据显示,2025年上半年,中国创新药License out总金额已超2024全年BD交易总额。
据长江证券9月14日发布研报介绍,2025年中国创新药出海BD交易事件总累计交易金额占全球创新药出海BD交易事件总包累计交易金额的比例为33%,而2016年该比例不到1%,该比例自2019年起迅速提升,2025年该比例相较于2024年的17%已经接近翻倍。
5月20日早间,科创板创新药企三生国健宣布,公司及关联方三生制药和沈阳三生共同授予跨国药企辉瑞PD-1/VEGF双特异性抗体SSGJ-707在全球(不包括中国大陆)的独家开发、生产、商业化权利。此次三生制药SSGJ-707达成的12.5亿美元首付款,再次刷新了国产创新药授权出海首付款纪录。
10月22日,信达生物宣布与武田制药达成重磅全球战略合作。协议明确,信达生物将获得12亿美元首付款(含1亿美元的溢价战略股权投资)以及潜在里程碑付款,总交易额最高可达114亿美元。同时信达生物还将获得销售分成。