中证A500指数旨在选取各行业具有代表性的上市公司股票作为样本,以反映A股市场不同行业龙头公司的整体表现。其定期的成份股调整并非简单的“换血”,而是一套动态优化机制。本文将以中证A500指数近期几次调整为样本,深入剖析这一机制如何系统性地提升指数的行业均衡度并优化其收益表现,为投资者理解指数投资价值提供清晰视角。
一、 定期调整机制:指数活力的源泉
中证A500指数采用行业均衡选样方法,样本调整遵循既定规则,通常每半年审议一次。调整的核心逻辑在于“择优汰劣”与“与时俱进”。一方面,依据市值、流动性、财务状况等量化标准,将不再符合条件的公司调出;另一方面,将符合标准、更具市场代表性的公司纳入。该过程隐含了对宏观经济趋势和产业结构变迁的主动适应。通过调整各行业样本股的构成与数量,指数得以保持其对国民经济全貌的映射能力,避免因产业结构变化而“失真”。
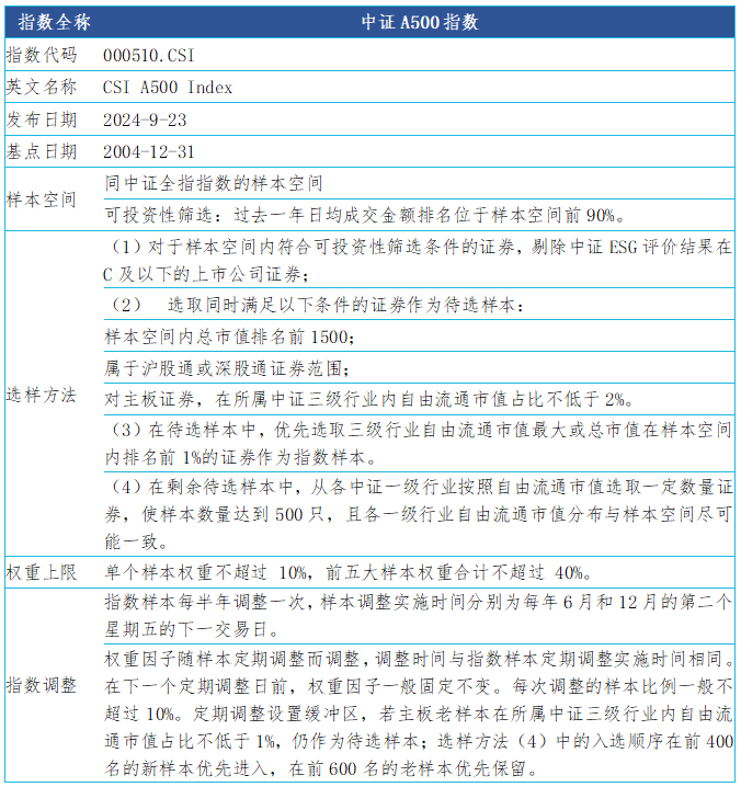
表:中证A500指数简介

数据来源:中证指数公司官网,截至2025/12/9
二、 行业均衡度的优化:兼顾“代表性”与“新质生产力”
通过2024年12月、2025年6月及2025年12月的三次调整数据来看,中证A500指数在行业分布上进行着持续性的结构优化,目标指向更高的均衡性与代表性。
具体来看,2024年12月生效的调整是一次 “新旧动能转换”。调出侧,通信服务行业净减少6只样本,公用事业净减少3只,原材料和主要消费各减少1只。调入侧,工业行业净增加5只,医药卫生净增加3只,信息技术净增加2只。这降低了指数对部分传统行业或周期性强、增长放缓行业的暴露,提升了指数在高端制造、科技创新、医疗卫生等代表经济转型升级方向的行业的权重。
表:中证A500指数2024年12月被调整成份股行业分布情况

数据来源:中证指数公司,截至2025/12/9
2025年6月的调整在上述基础上进行了“结构微调与再平衡”。增配工业、可选消费、房地产行业可以更好反映经济企稳复苏的趋势,同时对信息技术、通信服务、医药卫生、原材料等行业内部进行更新,新纳入成份股如沃尔核材、赛维时代等。第二次定期调整后,中证指数公司表明,A500指数对新兴行业的占比升高至约46.5%,对“新质生产力”的表征性进一步提升。至此,指数覆盖的二级、三级行业数量分别为35个和91个,远多于沪深300、中证2000等宽基指数,体现出了行业充分均衡的特点。
图:中证A500指数行业覆盖情况

数据来源:Wind,截至2025/12/9
本次2025年12月15日生效的调整中,拟调出的股票主要集中于通信服务、可选消费、信息技术板块,拟调入的股票则主要来自工业、原材料、公用事业和医药领域,涉及20只样本股,是“行业均衡选样方法”的又一次体现与延续。
表:中证A500指数2025年11月被调整成份股行业分布情况

数据来源:中证指数公司,截至2025/12/9
三、 表现的优化:经过数据验证的“优胜劣汰”
成份股调整对指数收益表现的优化效果在历史数据中得到了有力的验证。这种优化体现在两个方面:绝对收益的提升与风险收益特征的改善。
1. 调入组合“未来表现”显著跑赢调出组合:
2024年12月调整生效后的不同时间窗口内,(具体如调整后一个月、三个月、六个月及2025年7月至今),调入股票组的六个月及以上的平均收益,以及2025年中至今的平均收益率明显高于调出股票组。例如,调整后六个月,调入组合平均收益为9.80%,而调出组合仅为3.94%,超额收益明显。这证明了调整机制的有效性,即择优汰劣的做法成功将更具上涨动能的公司纳入了指数。

数据来源:Wind,截至2025/12/9
2025年6月的调整期,调整后一个月、三个月及至今,调入股票组的平均收益分别为6.12%, 24.93%, 24.55%,均优于调出股票5.38%, 18.29%, 18.95%。

数据来源:Wind,截至2025/12/9
本轮调整或具有相同效果。虽然无法得知未来表现,但拟调入股票过去1年、3年、5年的平均涨幅分别约为64%, 167%, 167%,远超市场同期平均水平,也远超拟调出股票的历史表现。这表明调入公司普遍具备更强的长期盈利能力,为指数未来的收益表现注入了优质基因。

数据来源:Wind,截至2025/12/9
2. 风险收益比可能获得改善:
收益提升的同时,风险控制同样重要。观察调整后的波动率数据可以发现:在2024年12月调整后,调入组合在多数时间区间的收益波动率低于或接近调出组合。例如,一个月波动率调入组平均为2.38% ,调出组为2.61%,体现了“更高收益、相近或更低波动”的理想局面。

数据来源:Wind,截至2025/12/9
在2025年6月调整后,调入组合的区间波动率在2.19%-2.75%区间,略高于调出组合的1.72%-2.16%,但考虑到两个组合区间收益的差距,调入成份收益的波动性虽然相对略高,但相应的,也获得了更好的回报补偿。作为印证,2025年6月16日至今,调入组平均的夏普比率约为0.06,调出组则约为0.04,夏普比率得到了优化。

数据来源:Wind,截至2025/12/9
四、中证A500——动态优化铸就更具竞争力的指数工具
综上所述,中证A500指数的定期成份股调整,是一个兼顾“稳定性”与“进化力”的过程。它通过定期的吐故纳新,持续优化行业均衡度与收益表现,使指数结构始终与经济转型方向同步,更具时代代表性;同时,机制不断将创收能力更强的公司纳入指数篮,将表现相对落后的公司移出,增可能加了指数整体中枢的上移潜力。
对于投资者而言,投资中证A500指数,就是投资于一个能够自动跟随中国产业升级步伐、持续优化内部结构、持续追求更优风险收益比的“智能”组合。在资本市场结构深刻变化、产业转型升级加速的背景下,A500指数通过其定期调整,或更值得关注。
A500ETF易方达(产品代码159361.SZ,联接A:022459.OF,联接C:022460.OF,联接Y:022930.OF)产品为跟踪中证A500指数提供了便捷、高效的一键布局工具。
以上内容与数据,与有连云立场无关,不构成投资建议。据此操作,风险自担。