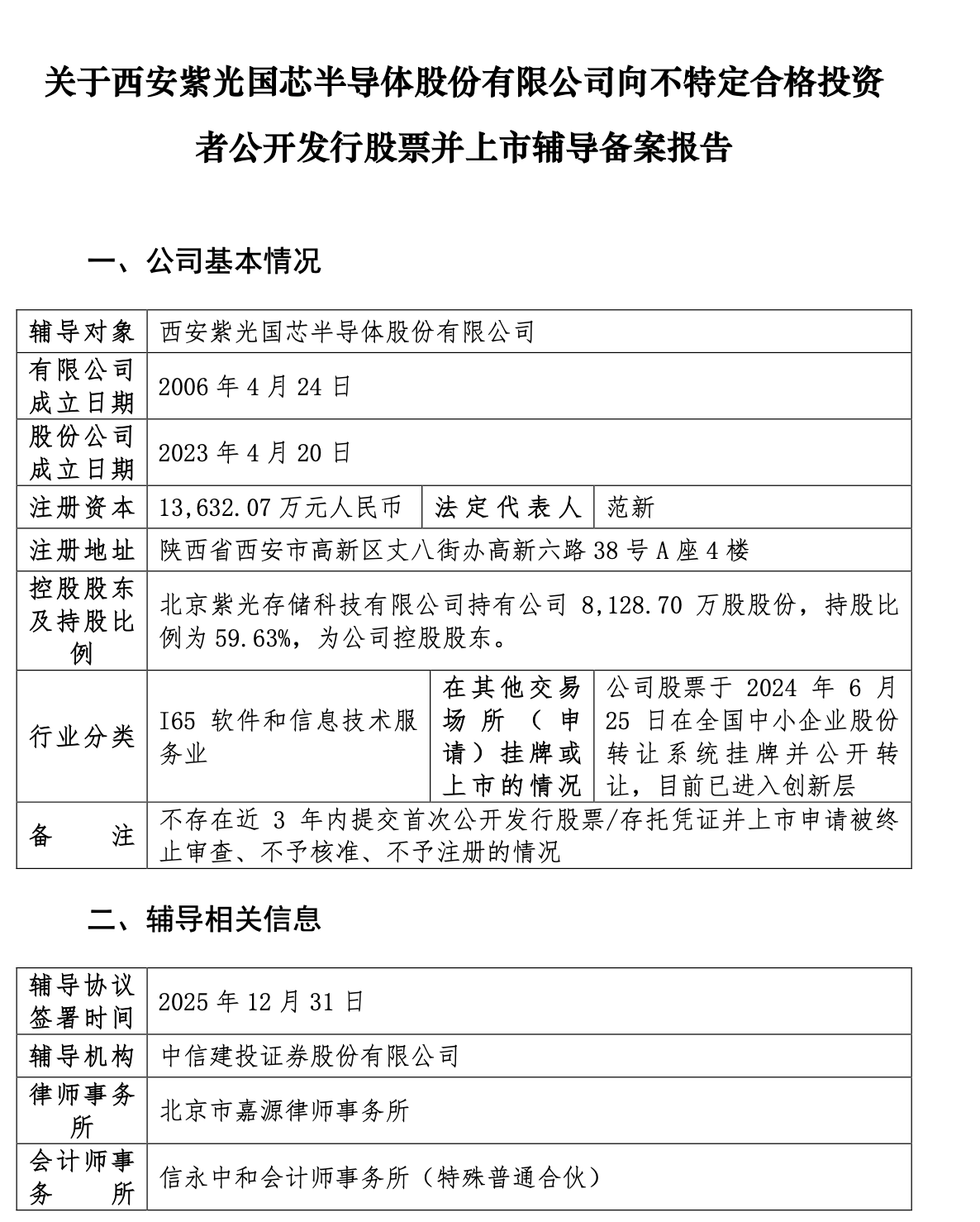
根据证监会官网IPO辅导公示系统信息,西安紫光国芯半导体股份有限公司(以下简称“紫光国芯”)近日已向陕西证监局提交上市辅导备案材料,辅导机构为中信建投证券。

公开资料显示,紫光国芯成立于2006年4月,注册资本1.36亿元,法定代表人为范新。公司股票于2024年6月25日起在全国中小企业股份转让系统挂牌并公开转让,目前已进入创新层。
公司官网介绍,紫光国芯的前身可追溯至2004年德国英飞凌西安研发中心的存储事业部。2006年该部门分拆成立奇梦达科技西安有限公司,2009年被浪潮集团收购并改制为国内企业,更名为西安华芯半导体有限公司。2015年,紫光集团旗下紫光国芯微电子股份有限公司收购西安华芯半导体,更名为西安紫光国芯半导体有限公司。2019年12月,公司经过重组并入北京紫光存储科技有限公司。2022年,紫光集团实际控制人变更为智广芯控股。
目前,紫光国芯隶属于新紫光集团,是一家以存储技术为核心的产品与服务提供商。公司核心业务包括存储颗粒产品、存储KGD产品、模组与系统产品、定制大带宽DRAM产品、CXL主控芯片产品以及集成电路设计开发服务。
紫光国芯十余年来专注于存储器尤其是DRAM的研发与技术积累,具备从产品定义、电路设计、版图设计到测试与全链条技术支持的能力。公司已有二十余款芯片产品及四十余款模组产品实现全球量产销售,被评为国家高新技术企业、国家企业技术中心、国家知识产权优势企业,并承担多项国家级重大研发专项。
财务数据显示,2023年至2025年上半年各报告期末,紫光国芯营业收入分别为9.136亿元、12.10亿元和7.505亿元,同比增幅分别为-60.56%、32.42%和38.64%;同期归属于公司股东的净利润分别为-1.989亿元、-2438万元和568.3万元,同比增幅分别为-258.55%、87.74%和139.54%。
股权结构方面,北京紫光存储科技有限公司持有紫光国芯8128.70万股股份,持股比例59.63%,为公司控股股东。上市公司紫光国微为第二大股东,持股6.78%。前十大股东中,唐兴资本、中信建投投资、中信建投资本、西高投等均为国有资本背景。
融资历程显示,紫光国芯至今共完成4轮融资。最早于2018年10月被紫光存储集团以2.2亿元收购。随后在2025年4月和12月分别实施两轮定向增发,参与方包括西高投、陕西科控集团、深高新投、深创投等国有资本,以及中信建投投资、北汽产投、中国西电等产业与金融机构。