继上篇《Robotaxi 出行帝国,能再造特斯拉?》中,海豚君讨论了 Robotaxi 如何改变网约车 “苦生意” 的本质及能重构多大的市场空间,而在本篇对特斯拉的研究中,海豚君将会继续回答以下问题:
一. 美国 Robotaxi 目前的竞争情况如何?Robotaxi 如何重构 UE 模型的分配和改变目前竞争格局?
二. Robotaxi 业务到底能为特斯拉撑起多大的市值增量空间?
三. 终极拷问:1.5 万亿特斯拉,透支未来还是低估了 AI 的金子股?
一. 美国 Robotaxi 目前的竞争情况如何?终极格局会怎么样?
1. 市场出清:中小玩家退场,聚焦 “三大阵营”
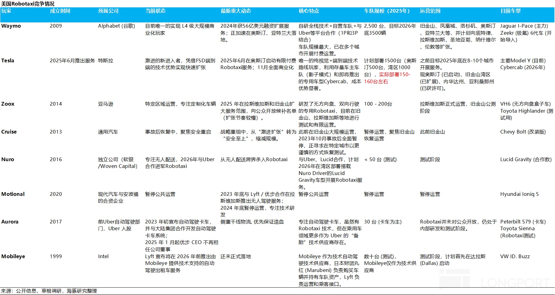
从目前美国 Robotaxi 的竞争格局来看,市场已进入明显的分化与洗牌期。Cruise、Motional、Zoox 等玩家或元气大伤、或进展缓慢,Robotaxi 的竞争已基本收敛为 “三大阵营” 的博弈:
a. 行业元老 Waymo,凭借先发优势与成熟商业化布局(2500 车队数量)暂时领跑;
b. 激进挑战者特斯拉$特斯拉(TSLA.US) ,以端到端技术与成本优势快速追赶;
c. 生态赋能者英伟达,刚刚宣布要联合主机厂、出行平台(Uber)形成 “开源联盟”,可能成为改变战局的关键变量。

2. 运营现状:Waymo“先发优势” VS 特斯拉 “价格屠夫”
a.车队规模与运营范围(Waymo 暂时领先): 截至 2025 年底,Waymo 已在核心城市部署 2500 辆车。而 Tesla 虽在奥斯汀运营测试中移除安全员(但面向公众的载人运营中仍配备),但受限于监管和技术磨合,实际 Robotaxi 部署仅约 150-160 辆。
注:特斯拉计划 Cybercab 于 2026 年 4 月投产,Robotaxi 业务预计在 2026 年下半年才会对报表端产生显著财务影响。
b. 定价策略(Tesla 价格屠夫):特斯拉动态定价约 $1.3/英里(目标 <$1/英里)。Waymo 受限于硬件成本高企,均价仍超 $2/英里,难以在价格战中跟进。

c. 在商业模式上: 垂直一体化 vs. 混合模式
Tesla (垂直一体化):掌控 “技术(智驾软硬件) 车辆 平台”。未来将开启 “轻资产模式(车主车辆接入),允许数百万车主车辆接入网络,仅抽取服务费,运力极易扩张且边际成本极低。
Waymo (混合运营):仅掌控智驾技术(软件)与平台。车辆依赖外采(极氪、现代),平台采取 “自营 聚合($优步(UBER.US) )” 双腿走路,目前仍属重资产运营。


3. Robotaxi 竞争格局:技术路线、成本和生态的终极博弈
a. 技术路线:“端到端 “是共识,但 “数据” 决定天花板
行业共识下,端到端架构目前是终极技术方向,但三者路径迥异:
特斯拉:坚守 “纯视觉 端到端” 方案, 依托全球数百万辆量产车的海量真实数据,FSD V14 已展现类人决策能力。
而据马斯克所述,解决最后 1% 的长尾问题需要 100 亿英里训练数据,Tesla 是唯一接近这一量级且实现 “高阶智驾硬件” 百万级预埋的玩家。
英伟达:Alpamayo 模型与特斯拉同属端到端架构,但核心差异在于强调 “思维链推理” 的可解释性。
但真实路测数据储备不足,主要依赖 Cosmos 合成数据支撑训练,且可解释性架构需大量高质量结构化人工标注数据,导致标注成本高。
据专家调研,其模型当前能力相当于 FSD V12,追赶至 V13 预计需 7-8 个月迭代周期。
Waymo:虽向端到端演进,但仍保留大量 “多传感器融合 规则式代码 “。受限于仅数千台车的运营数据,模型迭代易遇瓶颈,难以突破长尾场景的核心难题。



b. 成本端:特斯拉的降维打击
尽管中国激光雷达(如禾赛)价格暴跌,但受地缘与关税影响,Waymo 降本之路充满不确定性。
Waymo 第六代车型(极氪)成本虽努力降至 8 万美元以内,但相比 Tesla 2026 年量产的 Cybercab(2.5-3 万美元),仍有倍数级差距。Tesla 的 “纯视觉 垂直制造” 构建了难以逾越的成本护城河。
即便未来纯视觉与多传感器方案的硬件成本差距收窄,特斯拉的高度垂直一体化模式仍将使其在整车制造、Robotaxi 运营协同的全链路成本控制上保持优势。
英伟达联盟则通过 DRIVE AGX Hyperion 平台精简传感器套件(减少激光雷达与摄像头数量)可部分降低硬件成本,但受限于 “技术授权 主机厂生产” 的合作模式,其依然面临供应链溢价的问题,无法复制特斯拉 “整车 - 硬件 - 软件” 全链路的极致成本压缩能力。
c. 商业模式:闭环垄断 vs 开源联盟
特斯拉采用 “苹果模式”:垂直整合 “车辆(自产) 技术(自研 FSD 软件 智驾硬件) 出行平台(自建)”,当前以 “自有车辆 自营” 起步,未来计划开放数百万车主车辆接入,转型轻资产平台模式;运力极易扩张且边际成本极低。
英伟达 Uber 主机厂可能组成 “开源联盟”:英伟达提供技术底座,Uber 提供流量入口,主机厂提供车辆。该联盟旨在通过规模化部署(Uber 计划 2027 年接入 10 万级 Robotaxi)来抵消 Tesla 的先发优势。

4. Robotaxi 如何重构 UE、改变目前竞争格局?
关于 Robotaxi 的最终定价与利润分配(利润率),海豚君认为这不会是一个静态数字,而是取决于 Robotaxi 落地时的市场竞争格局(即特斯拉是否掌握绝对的定价主导权):
① 红海混战(多强共存,Uber 渔翁得利):
如果 Robotaxi 市场未能出现绝对的技术垄断:英伟达 Alpamayo/Waymo 模型通过仿真数据成功缩小与 Tesla FSD 的代差。市场呈现 Waymo、Tesla、Zoox 及英伟达联盟多方割据,各家在安全性与体验上无明显差异。
定价权(归消费者):此时市场定价将由供需关系和行业平均成本决定。为了抢夺份额,各家将不得不把节省下来的人力成本转化为对乘客的补贴,导致价格无限逼近 “行业平均边际成本”(正如目前网约车平台利润率持续在 10% 以下)。
特斯拉的市占率和利润率:尽管特斯拉凭借 “纯视觉 自造车” 仍拥有 BOM 成本优势,但若 Waymo/英伟达联盟将综合成本差距缩小至 20%-30%(通过引进中国供应链),Tesla 将无法利用成本优势进行 “清场式” 打击。
特斯拉市占率或被限制在 50% 以下(约 30%),超额利润被抹平,行业净利率回归制造业水平(10%-20%)。
最大赢家:这种格局对 Uber 最为有利。当上游存在多个同质化的运力供应商(Robotaxi 充当了 “永不休息的司机”),Uber 主动转型为 “出行聚合 增值服务商”,可整合全场景运力(Waymo 英伟达联盟 其他中端玩家),凭借需求端流量优势提升运力车辆利用率。
② 双寡头共治(苹果 VS 安卓联盟)
市场既没有完全陷入红海竞争,也没有被 Tesla 彻底垄断。而是形成了” 垂直整合(Tesla)” 与 “水平分工(英伟达联盟)” 并存的情形,复刻了智能手机市场 “苹果 vs. 安卓” 的竞争。
特斯拉 FSD 率先实现 L5,利用 “纯视觉 垂直制造” 建立成本护城河;而英伟达联盟靠 “交钥匙方案 Uber 流量入口” 实现快速补位,解决传统车企的生存恐慌,虽成本较高但能满足安全运营需求。
定价权(归特斯拉):Tesla 利用成本优势,将市场单价锁定在如联盟的成本线附近,迫使联盟微利运营,同时有效遏制联盟通过降价抢夺核心用户的可能。
市占率与利润分配:特斯拉则凭借 L5 体验优势与成本优势,占据 55%-65% 的市场份额(预计核心区间 60%),因无中间商环节,在$0.6/英里的定价下仍能维持 30% 以上的净利率;
英伟达联盟合计占据 30%-40% 的市场份额,英伟达作为 “卖铲人”,通过芯片销售与软件授权(高毛利业务)拿走联盟内大部分的利润;Uber 作为流量入口,净利率维持在网约车行业常规的 5%-10%;丰田、现代、奔驰等 OEM 厂商彻底沦为硬件代工厂,仅赚取 5% 以下的制造净利,丧失行业话语权。
③ 一家独大(特斯拉技术 成本双重垄断):
特斯拉凭借 FSD 的数据飞轮率先实现 L4/L5 级大规模落地,且成本远低于竞争对手,凭形成 “数据霸权 技术上限 成本下限” 的三重垄断。而 Waymo/英伟达联盟等对手因无法解决成本高昂或扩展性差的问题,被迫退出或仅限于极小范围运营(如机场内部)苟延残喘,特斯拉有望吃掉 70%-80% 以上的市场份额。
定价权(归特斯拉):特斯拉将拥有绝对定价主导权,可采用 “目标利润定价法”,只需要在 “最大化市场空间(TAM)” 与 “单均利润” 之间寻找平衡。
定价越低,替代私家车的可能性越大,TAM 越广阔;定价越高,利润率越高但受众变窄。
在利润率上,马斯克在 "We, Robot" 发布会上提到的 Cybercab 运营成本目标确实是 $0.20/mile,而含税/收费后的定价约为 $0.30-$0.40/mile(毛利率 33.3%-50% 之间),去除 10% 左右的运营费用率, 特斯拉的目标利润率在 23%-40% 之间,取中位数就是 30% 左右。
而在这种情形下, Uber 等平台因无法获得特斯拉的运力接入(特斯拉自建平台),将沦为纯流量入口甚至面临消亡。
二. Robotaxi 业务到底能为特斯拉撑起多大的市值增量空间?
海豚君认为,如果真如马斯克所言,Robotaxi 的运营成本能降至 $0.2-$0.3/英里,且特斯拉凭借 “成本下限 技术上限” 实现全球性垄断,那 Robotaxi 给特斯拉带来的市值弹性将不再是一个线性的增长。
但为了给出一个更务实的参考,海豚君基于 2035 年的中期视角,对不同竞争终局下 Robotaxi 业务可市值贡献进行了推演:
a. 悲观情形:红海中的普通玩家,贡献约 800 亿美元
2035 年,特斯拉 Robotaxi 降本不及预期(仅 $0.8/英里),被迫定价在 $1.2/英里(对应约 2,000 亿美元的较小 Robotaxi 市场盘子)。
由于陷入与 Waymo、Zoox、英伟达联盟等厂商的同质化红海混战,特斯拉仅获得 30% 的市场份额,且价格战导致 OpEx 费用率居高不下(12%),最后 Robotaxi 净利润率被压制在 20% 左右,预计 2035 年产生约 120 亿美元净利润。
给予其 17 倍 PE(参考成熟期且悲观状态下 Uber 估值),折现后,对应 2026 年市值约 800 亿美元,这大约相当于目前半个 Uber 的体量。
b. 中性情形:双寡头共治,贡献约 4400-5500 亿美元
这是海豚君认为概率较大的终局:特斯拉成本降至 $0.5-$0.6/英里,定价下探至 $0.75-$1/英里,成功激活 3,200 亿-3,600 亿美元的私家车替代市场。凭借成本端优势,特斯拉占据 60% 的市场份额。
得益于规模效应,特斯拉 OpEx 费用率优化至 10%,净利润率提升至 30%, 则在 2035 年产生约 580-650 亿净利润。
给与该业务 20-22 倍 PE 的估值,对应 2026 年市值为 4400-5500 亿美金。
c. 乐观情形:新出行帝国的建立,贡献约 9000-1 万亿美元
特斯拉 Robotaxi 成本进一步下探至 $0.4/英里,定价 $0.65/英里,彻底击穿私家车成本线,重构 4,200 亿美元以上的出行市场,特斯拉维持 80% 的绝对垄断份额。
极致的运营效率将 OpEx 降至 8%,净利润率稳居 30%。到 2035 年,Robotaxi 年净利润将突破 1,022 亿美元。
给与该业务 23-25 倍 PE 估值,该业务目前为特斯拉贡献的市值弹性在 9,000 亿-1 万亿美元区间。
三. 终极拷问:1.5 万亿特斯拉,透支未来还是低估了 AI 的金子股?
① 卖车业务: 跨越周期,重塑 “新丰田”
站在 2026 年初的时间节点回望,特斯拉的卖车业务可能正处于 “黎明前的至暗时刻”。受制于 Model 3/Y 产品周期的自然老化以及中国市场激烈的价格战,单纯的降价策略已边际效用递减,导致特斯拉连续两年销量同比下滑,其中 2025 年销量 164 万辆,同比下滑 8.6%。
但海豚君认为,这种业绩承压可能并非 “最终的溃败”,而是特斯拉为追求颠覆性创新所主动选择的战略空窗期。马斯克果断放弃廉价版 Model 2.5 车型(无配备全自动驾驶架构),将资源全力倾注于 2026 年 4 月投产的 Cybercab。
而这款专为 FSD 设计的车型剥离了传统驾驶硬件,目标通过低于 3 万美元的性价比和自动驾驶体验差异化,实现 2026-2028 年产销反转:2026 年年化 250 万辆、2027 年 400 万辆、2028 年突破 500 万辆。
而对于 Cybercab 这款车型,特斯拉制定的短期年产目标为 200-300 万辆,远期的年产目标达到 400-500 万台!
也因此,基于此产能爬坡路径,我们以 2035 年为相对终局的视角对卖车业务进行重估:
市占率假设:假设 2035 年全球汽车销量 8000 万辆(2024 年全球乘用车销量 7460 万辆)。届时特斯拉依托成熟的 FSD 智驾壁垒,成功超越丰田成为全球汽车销量冠军,市占率达 14%(对标丰田 2024 年水平)。
卖车收入: 整车均价(ASP)下探至 3.5 万美元(用售价低于 3 万美金的 Cybercab 来做市占),实现稳态年销量 1120 万辆,对应 2035 年汽车销售年收入约 3920 亿美元。
利润率: 给予稳态下硬件业务 25% 的毛利率(略高于丰田),受益于极致的规模效应,费用率控制在 7%。特斯拉经税调整后的运营利润为 557 亿左右。
估值:最后参考苹果和丰田,给与卖车业务 20 倍 PE,折现到当前,特斯拉卖车估值为 4200-4300 亿美金左右,超越丰田的历史巅峰市值 3800 亿美元。

② 储能业务:估值约贡献 800 亿美元
在电动车业务面临短期调整之际,特斯拉储能业务仍然保持着高速的增长。2024 年,该业务实现销量 31GWh,同比增长 113%;2025 年仍然保持 47% 的强劲增长,销量突破 47GWh,特斯拉储能业务全球市占率达 15.3%。
短期来看,储能已成为特斯拉增速最快、确定性最高的业务板块。而从中长期来看,随着数据中心投资激增,电力供应已成为制约 AI 发展的最大瓶颈,而 “光伏 储能” 成为了能快速解决这一能源缺口的黄金组合。
海豚君预测,受 AI 数据中心新增需求的拉动,未来 5 年全球储能出货量将以 30% 的年化增速增长至 2030 年达到 1150GWh。

在市占率方面,海豚君认为特斯拉具备两大优势,预计将推动其储能业务全球份额从 2025 年的 15% 稳步爬升至 2030 年的 20%:
a. 制造与规模效应:特斯拉上海 Megapack 工厂有着中国低价电池供应链的优势,正持续释放降本潜力,目前已具备年产 20Gwh 的能力,在加速向 40GWh 扩产。
b. AI 数据中心(AIDC)的定制化能力:特斯拉独特的低压直流储能方案,凭借高能量密度、毫秒级快速响应以及与数据中心负载协同优化的算法优势,正逐渐成为 AIDC 供电架构的新标准。
随着生产规模扩大及成本结构优化,特斯拉储能业务毛利率从 2022 年的 7% 提升至 2025 年的 30%。
展望 2030 年,尽管产品单价每年以 10% 速度下行,但得益于电池成本下降及规模优势,毛利率仍稳定在 30%。同时费用率预计下行至 8%,将贡献约 69 亿美元 NOPAT,给予 25 倍 PE,折现至当前对应价值约 1062 亿美元。
③ FSD 业务估值:软件订阅模式(SaaS 化)的想象空间
北美发布的 FSD V14 版本标志着自动驾驶技术从 “可用” 迈向 “好用”,尽管 FSD V14 仍基于 HW4.0 硬件运行,但模型参数量较 V13 扩大 10 倍,泛化能力显著提升。
据 FSD Tracker 数据,V14.1 版本在城市复杂路况下的平均接管里程已突破 4000 英里,较 V13 的 200 英里实现指数级提升。
而马斯克指引,未来 1-2 个月内推出的 V14.3 版本将解锁 “脱手驾驶” 功能,系统安全性再上台阶。

Source: Tesla FSD Tracker

长远来看,软件进化倒逼硬件迭代:特斯拉计划 2026 年底至 2027 年大规模量产总算力 2000-2500 TOPS 的 AI 5 芯片,算力储备是当前 HW4.0 的 4-5 倍,为更大规模参数量模型部署提供基础,推动 FSD 从 “辅助驾驶” 向 “无人驾驶” 演进。

截至 2025 年三季度,FSD 付费渗透率仅占现有特斯拉车队的 12%,仍主要受制于技术成熟度影响。随着 AI 5 芯片量产及向 V15 软件迭代,技术成熟度提高也将驱动付费率的增长。
因此,海豚君将基于 2035 年偏终局视角,假设特斯拉将 FSD 业务重构为 “自营订阅 第三方授权” 的全球性 SaaS 生态:
a. 中性假设:
特斯拉存量车队订阅:2035 年特斯拉保有量达 4841 万辆,以 60 美元/月的价格(较当前 99 美元显著下探),约 60% 的付费渗透率(对应付费用户约 2874 万),将会为 2035 年贡献年收入 208 亿美元。
FSD 第三方授权:基于 2035 年全球新能源车渗透率 60% 的判断(全球存量约 4.2 亿辆),假设特斯拉 FSD 渗透其中 8% 的第三方市场(约 3300 万辆)。在相同订阅价格下,假设特斯拉收取 40% 的平台授权费,对应第三方付费用户 2900 万,贡献年收入 84 亿美元。
估值:特斯拉将在全球拥有近 5800 万 FSD 付费用户(对标微软 Office 365 的 4 亿用户及 10 美元月费,仍有空间)。2035 年 FSD 总收入达 291 亿美元(约合半个 Office 365 体量),给予 15 倍 P/S(市销率)的软件股估值,折现回 2025 年,FSD 业务估值约为 1655 亿美元。
b. 乐观假设:
假设全球共接近 8400 万 FSD 付费用户(特斯拉存量车 FSD 订阅 70% 付费渗透率,2035 年全球新能源车渗透率 80%-存量约 5 亿辆,假设 3P 市场 10% 付费渗透率),2035 年总收入 418 亿美元(基本快和微软 365 收入体量打平),给予 20 倍 P/S 估值,折现至当前估值 3200 亿美元。
c. 悲观假设:
全球接近 3300 万 FSD 付费用户(特斯拉存量车 30% 付费渗透率,第三方 5% 付费渗透率),2035 年总收入 170 亿美元,给予 10 倍 P/S 估值,折现后仅贡献 650 亿美元市值。
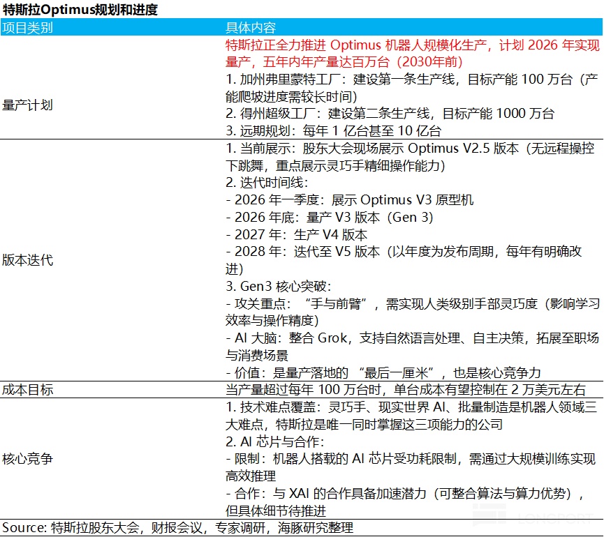
④ Optimus 业务:“星辰大海” VS“冷启动”
Optimus 人形机器人是特斯拉 AI 版图中最具想象空间的业务,也是远期市值弹性最大的终极期权。马斯克曾预言其未来将贡献特斯拉 80% 市值,天花板在于对全球劳动力市场的替代。
但机器人与 FSD 商业化路径存在本质差异:
智能车:汽车本身具备工具属性,即使无 AI 加持仍可作为代步工具,意味着在智驾走向成熟之前,也能够有效收行驶式数据,形成 “数据—模型训练—算法迭代” 的飞轮。
人形机器人:出货天然依赖 AI 大脑,无 AI 就是昂贵的花架子,会陷入 “无 AI 不出货 -不出货无数据且难降本 - 无数据难迭代” 的死循环,训练门槛远高于汽车,数据闭环构建更艰难。
因此,海豚君判断,Optimus 规模出货,可能将显著晚于 Robotaxi。
从进展来看:马斯克计划 2026 年一季度展示 Optimus V3 原型机,2026 年底量产,首批部署于特斯拉超级工厂;此后每年迭代一版,2030 年实现年产百万台目标,成本控制在 2 万美金左右(低于 Model 3)。
在中性情形下,海豚君按 Optimus 2030 年年销 100 万台,ASP 3 万美金,净利率 20% 测算,2030 年该业务可以为特斯拉贡献 60 亿净利,给与 30 倍 PE 倍数,对应 Optimus 到当前估值为 1100 亿美金上下,而乐观情形下,基于 Optimus 广阔的市场空间,给与 50 倍 PE,对应到当前 Optimus 估值为 1850 亿美金。

特斯拉市值:是汽车还是 AI 公司?
基于 SOTP 估值加总,我们将特斯拉的业务拆解为 “硬件制造基石(汽车 能源)” 与 “AI 成长溢价(FSD Robotaxi Optimus)” 两大部分:
中性假设:AI 开始逐步接管市值的主导权
海豚君预计特斯拉目标市值为 1.3 万亿(对应股价$392),其中,特斯拉基本盘的卖车 能源业务为 5200 亿美金,占目标市值的 40%,而 AI 业务则占据了 7764 亿美金市值(占比 60%),由此可见,AI 业务贡献了绝大部分特斯拉的市值。

乐观假设:特斯拉已经开始转型为 AI 时代的霸主
如果特斯拉的 AI 业务进展相当顺利的情形下,海豚君预计特斯拉目标市值为 2 万亿(对应股价$602),其中,特斯拉卖车 能源业务贡献 5500 亿美金,而 AI 业务共贡献 1.45 万亿市值(占比 73%)。
在此情景下,特斯拉完成了彻底的蜕变,Robotaxi 的高预期,FSD 的 SaaS 化收入与 Optimus 的量产预期将成为绝对主导,特斯拉已经成功从一家汽车公司转型为 AI 公司。

悲观假设:估值仍然还在制造业
在 AI 进展严重不及预期(如技术突破延迟、监管审批受阻、量产落地失败),商业化验证周期大幅拉长,市场对 AI 叙事的信心显著降温。
海豚君预计特斯拉目标市值为 6300 亿(对应股价$188),特斯拉将退回由 “汽车 能源 “业务主导的估值。其中,特斯拉卖车 能源业务贡献 4800 亿美金(占比 77%),而 AI 业务仅贡献 1450 亿美金(占比仅 23%),在这种情形下,反而股价具备很高的安全垫,而 AI 业务变成了大幅折价的” 看涨期权 “。

总结:
尽管特斯拉的 AI 叙事(Robotaxi/Optimus)在过去几年常存在延期交付的情况,但 AI 业务目前仍处于 “市场空间天花板极高” 且 “短期逻辑无法证伪” 的甜蜜期。
而 2026 年也是马斯克商业帝国的协同效应加速落地之年,也是 AI 故事从 “概念” 逐步开始走向 “利润兑现期”(如特斯拉指引 Robotaxi 业务将在 26 年下半年对报表端产生显著影响)。
因此,海豚君认为:
如果特斯拉因 25 年 Q4 疲软的业绩或 26 年 Q1 卖车淡季影响,导致股价回撤至中性价位以下($392 以下),反而会提供相对不错的入场点。
而一旦 Optimus 或 Robotaxi 进度超预期(如监管获批、订单量产),市场估值锚将加速从 “传统汽车制造” 切换至 “AI 成长”,推动股价向乐观假设价位($602)进发。
