1月14日,A股市场冲高后回落,沪指涨超1%后翻绿,金融科技板块依旧坚挺!截至14:03,A股行情“旗手2.0”金融科技ETF汇添富(159103)放量涨超3%,早盘一度爆量大涨7.1%拉长阳!

金融科技ETF汇添富(159103)标的指数多数冲高,互联金融板块盘中持续走高,拉卡拉20cm涨停,星环科技飙涨超8%,同花顺盘中一度涨超10%创下历史新高,现涨超1%,恒生电子、东华软件涨超5%,新大陆、润和软件等涨幅居前。

截至14:04,成分股仅做展示使用,不构成投资建议
东吴证券认为金融科技板块正迎来“短期市场活跃 中期政策驱动”的双重利好。短期资本市场交投活跃度提升,能为互联网券商带来显著业绩弹性;中期随着券商信创推进与金融行业基本面改善,证券IT系统、跨境支付、AI金融应用等领域布局深厚的金融IT公司将成为核心受益方。(来源于东吴证券20251118《深度:金融科技2026年投资策略——短期看市场活跃的持续性,中期关注金融IT》)
【互联网券商:个人投资者情绪升温,加速入场,提振板块业绩】
近期,A股市场接连大涨,继沪指创下17连阳的历史性记录后,仅回调1日就再度反弹,两市成交额也十分客观,已连续4日超3万亿元!那么市场如此活跃,是谁在发力?
据东吴证券统计,本期,个人投资者活跃度提升。1、直接入市:以小单刻画的沪深两市散户资金净流入1557亿元,环比提升641亿元,净流入规模创下近一年来的第二高点,仅次于去年2月末。2、间接入市:由于个人投资者选股能力偏弱,在结构性行情中或选择通过场外基金、ETF等渠道间接入市。东吴证券跟踪的散户ETF资金由前期的净流出12亿元转为净流入5亿元,散户情绪升温。

(来源于东吴证券20260113《A股连阳,谁在发力?——资金流向和中短线指标体系跟踪(十八)》)
对于互联网券商而言,市场交投活跃提振板块景气度。在无风险利率下行、居民配置结构优化、增量资金入市的背景下,随着互联网的普及,居民投资习惯转变,互联网金融平台拥有独特路径接力吸纳这部分增量资金。往后看,多家券商认为A股市场升势有望延续,市场交投有望维持活跃,利好互联网金融业务。
【金融IT:政策支持 AI催化,板块成长空间可期】
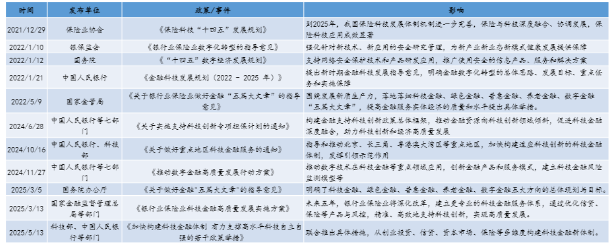
政策方面,2021-2025年间,中国金融科技政策覆盖保险、银行、证券等多个领域,旨在推动创新、加强风险控制,并促进高质量发展;政策鼓励金融科技投入,金融科技市场规模逐年递增,据艾瑞咨询预测,到2028年将增长至6,515亿元。

(来源于东吴证券2025117《金融科技2026年投资策略--短期看市场活跃的持续性,中期关注金融IT》)
AI方面,金融科技作为AI应用侧,受益于“AI主题“催化,有望分享AI产业趋势的红利,未来景气度存在高速增长的可能。本轮行情中DeepSeek作为市场大爆点,带动AI产业链强劲拉升,金融科技作为AI应用侧,同样受益于AI浪潮带来的估值提升。据广发证券统计,2023年以来的三轮典型AI行情下,金融科技均有不错表现,板块隐含AI期权。(1)ChatGPT行情(2023.3.15-2023.4.7):金融科技跑赢除传媒以外的所有申万一级行业;(2)Sora行情(2024.2.19-2024.3.20):金融科技跑赢除TMT、汽车、机械外的所有申万一级行业;(3)DeepSeek行情(2025.2.5-2025.3.18):金融科技跑赢除计算机外的所有一级行业。

(来源于广发证券20250823《金融科技:把握上行收益有效抓手——指数研选系列》)
在“强流动性”环境下,金融科技的弹性优势突出——科技属性使其在流动性宽松环境下更受益,互联网券商成分使其在大行情中弹性更大!布局大行情,认准“新旗手”——金融科技ETF汇添富(159103),指数全面覆盖互联网券商(东方财富、同花顺、指南针等)、金融IT(东华软件、润和软件等)、AI应用、跨境支付等高弹性高锐度板块,科技与金融互相赋能,政策与技术双重驱动,弹性更强、成长潜能更高!
风险提示:基金有风险,投资须谨慎。本资料仅为宣传材料,不作为任何法律文件。投资人应当仔细阅读《基金合同》、《招募说明书》和《产品资料概要》等法律文件以详细了解产品信息。本基金属于中等风险等级(R3)产品,适合经客户风险承受等级测评后结果为平衡型(C3)及以上的投资者。文中提及个股仅为指数成份股客观展示列举,本文出现信息只作为参考,投资人须对任何自主决定的投资行为负责。本文中的任何观点、分析及预测不构成对阅读者任何形式的投资建议。
以上内容与数据,与有连云立场无关,不构成投资建议。据此操作,风险自担。