商业航天产业化提速引爆太空光伏概念,明阳智能等多股涨停!多家上市公司披露最新进展
繁简切换

FX168财经网>合作>正文

商业航天产业化提速引爆太空光伏概念,明阳智能等多股涨停!多家上市公司披露最新进展

文 / 第三方供稿 来源:第三方供稿

1月26日,太空光伏概念延续强势表现。截至午盘,明阳智能、拓日新能、协鑫集成涨停,东方日升等涨超10%。

消息面上,1月22日,达沃斯世界经济论坛年会期间,特斯拉CEO埃隆·马斯克在与贝莱德CEO拉里·芬克的对谈中明确力挺太空光伏,并披露关键产能规划。他表示,SpaceX与特斯拉正同步推进太阳能产能提升,目标在未来三年内实现每年100GW的太阳能制造能力。

商业航天崛起打开太空光伏新空间

太空光伏走红的背后是我国商业航天产业的快速崛起。当前,我国商业航天已迈入规模化、商业化新阶段,产业红利逐步释放,驱动太空光伏从技术探索逐步迈向产业探索阶段。

近年来,低轨卫星星座建设明显提速,通信、遥感、导航等下游应用需求持续释放,而商业火箭发射成本的下降与发射能力的提升,也让航天器在轨运行时间更长、载荷更复杂成为常态。在此背景下,可靠的能源支撑系统成为保障航天器稳定运行的关键,太空光伏凭借其独特优势成为业内关注的焦点。

证券日报》援引商业航天业内人士观点称,太空极端环境对能源供应提出极为严苛的要求,太空任务的特殊性也决定了能源系统须具备长期稳定性与可靠性。而光伏技术可将太阳能直接转化为电能,兼具持续性、稳定性和轻量化等优势,目前已成为航天器最成熟、应用最广泛的能源形式,有效适配太空场景需求。

据中信证券预测,2025年至2040年全球年卫星发射数量将从5000颗增长至50000颗,通信与算力卫星需求持续提升,带动光伏电池总需求量由0.024GW增至1.8GW。远期(2035年至2040年)卫星领域光伏电池片整体市场空间有望达到3288亿元,相比于短期市场空间有望增长30倍以上。

上市公司多路径布局抢先机

面对广阔的市场空间,A股多家上市公司通过多元化路径积极布局,抢占先机。传统航天配套企业依托在材料、组件及系统集成领域的技术积累,主攻高效电池与轻量化组件研发;光伏龙头企业积极推动地面成熟工艺向航天场景延伸;另有部分新能源企业跨界切入,培育未来增长点。

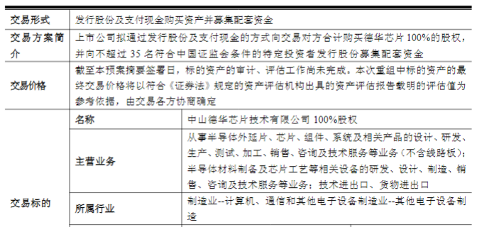
例如,明阳智能拟通过发行股份及支付现金的方式收购中山德华芯片技术有限公司控制权,并募集配套资金。后者在砷化镓空间太阳能电池领域具备深厚技术积累,此次收购也被市场解读为明阳智能向太空光伏领域延伸的重要举措,公司1月23日复牌后收获“一字板”涨停。

近期,航天宏图与无锡众能光储科技有限公司正式签署战略合作协议,围绕“面向太空算力与空间能源应用的钙钛矿新型能源技术”展开深度合作,并共同发起设立合资公司北京航天超能空天能源科技有限公司。

钧达股份于1月14日公告称,拟以现金出资3000万元参股上海星翼芯能科技有限公司,认购星翼芯能46.1539万元新增注册资本并获其16.6667%股权,启动从地面光伏向太空光伏的战略延伸。不过,公司于1月23日披露补充公告提示,太空光伏领域产品定制化程度高、验证周期长,且受发射窗口等外部因素影响显著,相关业务目前仍处于技术研发与前期验证阶段,合作产品亦需完成在轨验证。截至目前,合作双方在该领域未形成稳定的客户储备,未签订正式业务协议,尚无在手订单,未来市场开拓进展存在不确定性。

在投资者互动平台上,多家上市公司也回应了在太空光伏领域的布局情况。

乾照光电表示,公司是国内领先的砷化镓太阳能电池产品供应商,相关产品已批量应用于国内在轨运行的大型商业航天星座组网卫星。公司在砷化镓电池领域持续深化布局,在稳固国内市场的同时积极布局国际市场。太空数据中心的建设将带来对高效、稳定能源供应的需求,公司砷化镓太阳能电池产品在这一领域具有优势。

蓝思科技表示,针对太空光伏应用的航天级UTG柔性玻璃,公司已攻克微米级减薄、多重镀膜、化学强化等核心工艺难题,目前正处于与客户深度对接与技术验证阶段,未来有望成为新的增长极。

中来股份透露,公司有背板产品在进行适配太空光伏组件的封装开发和实验。公司目前正在持续研发的钙钛矿与晶硅叠层产品,未来有望应用于太空等多元化场景。

天合光能回应称,公司在太空光伏相关的晶体硅电池(HJT等)、钙钛矿叠层电池、III-V族砷化镓多结电池三大方向已经进行了长期完整布局,并且取得了领先性的研发成果。

晶科能源表示,看好光伏尤其是钙钛矿和TOPCon/钙钛矿叠层电池未来在太空环境的应用前景。公司在TOPCon/钙钛矿叠层电池领域有着深厚的技术积累,电池转换效率纪录达34.76%。未来将持续深耕钙钛矿及叠层电池领域,充分发挥技术优势和定制化能力,以满足未来多元化应用场景。

分享
掌握最新全球资讯,下载FX168财经APP

相关文章

48小时/周排行

最热文章