在国投白银LOF暂停申购之后,易方达黄金主题LOF也加入了暂停申购大军。
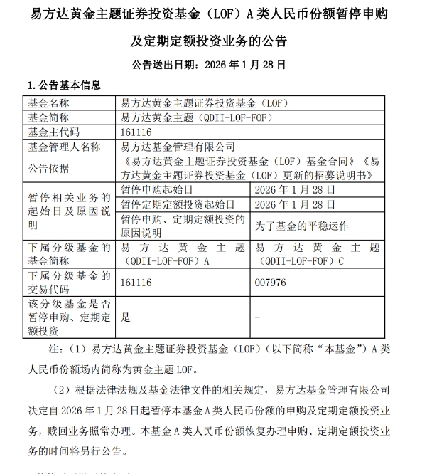
1月27日盘后,易方达黄金主题LOF紧急公告,1月28日起暂停A类人民币份额申购及定期定额投资业务,赎回业务正常办理。公开资料显示,易方达黄金主题LOF主要投资海外黄金基金、黄金采掘公司股票及其他资产。截至今日收盘报1.94元,下跌1.27%。

值得注意的是,这是两日内第二只暂停申购的贵金属主题LOF基金,26日晚间,A股唯一一只投资白银期货类基金国投白银LOF公告将于1月28日起暂停申购(含定期定额投资)业务。
不过,国投白银LOF仍然给了资金一天的申购时间,而易方达黄金主题LOF并没有这一安排,而是直接将暂停申购的时间线与国投白银LOF对齐。
资金疯狂追逐
在国际黄金、白银价格暴涨之后,国投白银LOF等遭到资金疯狂追逐。
2025年12月19日,国投瑞银基金发布调整大额申购(含定期定额投资)业务公告,自12月22日起,A类份额的大额申购上限由100元上调至500元,C类份额的大额申购上限由1000元下调至500元。但受到期货市场容量限制,仅过了几个工作日,国投瑞银基金又将国投白银LOF A类份额大额申购上限下调至100元,C类份额暂停申购。
12月26日,国投白银LOF发布公告表示,为保护基金份额持有人利益,国投瑞银白银期货证券投资基金(LOF)C类基金份额将从2025年12月29日开始暂停申购。同时从12月29日起,限制该基金A类基金份额定期定额投资金额为100.00元。
在26日宣布暂停申购后,国投白银LOF全部份额均已闭门谢客。
此外,国投白银LOF连续多天早盘临时停牌,27日盘后国投白银LOF再次公告,本基金将于2026年1月28日开市起至当日10:30停牌,自2026年1月28日10:30复牌。
近日,黄金、白银期货价格创历史新高。伦敦现货黄金价格一度突破5100美元/盎司,最高报5110.32美元/盎司,COMEX白银期货最高攀升至每盎司117.7美元。北京时间1月27日,白银价格有所回落,COMEX白银期货盘中一度跌超9%,截至目前伦敦现货白银价格报112.54美元/盎司。
上期所密集出手
在黄金、白银期货大涨之后,上期所也在密集出手。
1月26日,上期所发布通知,根据《上海期货交易所风险控制管理办法》的有关规定,经研究决定,自2026年1月27日(即1月26日夜盘)交易起,非期货公司会员、境外特殊非经纪参与者、客户在白银期货已上市合约的交易限额调整如下: 白银期货AG2602、AG2603、AG2604、AG2605、AG2606、AG2607、AG2608、AG2609、AG2610、AG2611、AG2612、AG2701合约的日内开仓交易的最大数量为800手。实际控制关系账户组日内开仓交易的最大数量按照单个客户执行。套期保值交易和做市交易的开仓数量不受此限制。
此外,上海期货交易所发现3组16名客户在锡、白银期货品种交易中涉嫌未申报实际控制关系,根据《上海期货交易所交易规则》《上海期货交易所实际控制关系账户管理办法》的相关规定,决定对上述客户在锡、白银期货品种上采取限制开仓1个月以及限制出金的监管措施。
1月27日,上期所再次发布公告,上海期货交易所发现3组18名客户在锡、白银期货品种交易中涉嫌未申报实际控制关系,根据《上海期货交易所交易规则》《上海期货交易所实际控制关系账户管理办法》的相关规定,决定对上述客户在锡、白银期货品种上采取限制开仓1个月以及限制出金的监管措施。