$特斯拉(TSLA.US) 于北京时间1月28日凌晨美股盘后发布了2025年第四季报,四季度业绩相比市场预想的由于Q4卖车拉跨,整体财报端也会一样稀烂的剧本完全不同,核心指标上都要超出预期:
① 总收入端表现不错:本季度总收入端249亿,实际表现要高于242亿的市场预期,储能业务由于Megapack的放量还在加速上行,而在最核心的卖车收入上,虽然由于出货量和单价的下滑还在环比下行,但卖车单价下滑幅度低于预期,
② 汽车收入同样也超预期:本季度卖车收入177亿,超出市场预期171亿,主要由于碳积分收入的超预期贡献,以及卖车单价下滑幅度低于预期。
由于Q4降价减配版的Model 3/Y在欧美推出、还在加大促销力度(贷款折扣力度,融资折扣,库存车折扣等),市场对单价下滑幅度预期较多。但实际Q4同样也有高价版推出(Model 3/Y的高性能全驱版),以及还有FSD订阅量上升对卖车收入端的贡献(FSD订阅量新增10万辆至110万辆),单价下滑幅度低于预期。
③ 核心卖车毛利率(去碳积分)环比也在回升:本季度核心的卖车毛利率(去碳积分)环比从上季度15.4%回升到本季度17.9%,与市场预期的销量差从而卖车毛利率恶化的预想不一致,单车可变成本的下行(可能由于美国政策补贴影响),对冲了单价下滑,规模效应释放受阻,以及受关税负面影响加大等负面影响,最后卖车毛利率反而在环比上行。
④ 研发费用 资本开支的狂投都仍然在为AI的星辰大海业务买单:特斯拉本季度研发开支和销售费用又在继续加大,研发费用17.8亿,高于市场预期15.9亿,仍然由于AI智能化投入的继续加大,以及研发费用主要用于HW5.0芯片,Robotaxi和Optimus的投入,特斯拉指引研发费用支出在未来还会继续加大。
而资本开支本季度虽然环增不多(仅环增2亿美元至24亿美元,整体2025年资本开支仅85亿,低于90亿的指引),但特斯拉指引2026的资本开支投入将达到200亿美元,将支持六个工厂的产能建设及 AI 计算基础设施的扩张。
⑤ 经营利润超预期:最后即使因为AI投入带来的研发费用上升,以及SBC费用上升带来的销管费用上升情况下,但在整体收入超预期、整体毛利率还在环比回升的情况下(环比回升2.1个百分点至20.1%),经营利润14亿,大幅高于市场预期的9.3亿,经营利润率5.7%,基本和上季度持平。

海豚君整体观点:
整体而言,特斯拉此次财报所谓的不错是在市场超低低预期的前提,显得没有那么差。关键是最核心卖车业务上,未陷入到 “销量差到业绩烂” 的恶性循环,卖车收入端由于单价下滑幅度并不大,以及FSD业务和碳积分业务对收入端的贡献,整体超预期。
在核心的卖车毛利率上(去碳积分),由于单车可变成本的下滑(可能由于政府补贴对冲了关税的单车摊折成本上行的不利影响),最后真实卖车毛利率反而在销量恶化时还在环比上行。
但相比特斯拉的卖车基本面表现之外,市场对特斯拉的关注点随着AI业务的加速落地,更加速转移至特斯拉AI业务的进度和规划上:
① FSD业务:稳步推进,V14接管里程数指数级提升
2025年四季度特斯拉FSD全球付费用户数近110万(环比净增10万),其中 70% 为一次性购买用户,预计占全球特斯拉车队比例为13%,付费用户数随着FSD技术能力的进步,也在稳步提升。
而北美发布的 FSD V14 版本推送后,尽管FSD V14仍基于 HW4.0 硬件运行,但模型参数量较 V13 扩大 10 倍,泛化能力显著提升。而V14也通过变道、刹车等核心逻辑优化,用户接管率显著下降,据 FSD Tracker 数据,V14.1 版本在城市复杂路况下的平均接管里程已突破 4000 英里,较 V13 的 200 英里实现指数级提升。
而对于FSD实现无监督监视的时间表,特斯拉虽然还没给出明确时间,但目前已在奥斯汀向公众提供了“无安全员、无跟随车”的完全的Robotaxi服务,而随着 FSD 版本的不断迭代及其安全性数据的指数级提升,特斯拉将按比例逐步减少对驾驶员的强制监控要求,直至最终在全球范围实现完全无监督。
长远来看,软件进化倒逼硬件迭代:特斯拉计划 2026 年底至 2027 年大规模量产总算力 2000-2500 TOPS 的 AI 5 芯片,算力储备是当前 HW4.0 的 4-5 倍,为更大规模参数量模型部署提供基础,推动 FSD 从 “辅助驾驶” 向 “无人驾驶” 演进。


② Robotaxi业务:去安全员和扩张节奏稳步推进
特斯拉目前已在奥斯汀、旧金山湾区开展服务,奥斯汀已启动 “无安全员、无跟车护航” 的付费无人驾驶服务;当前旧金山湾区 奥斯汀运营的付费 Robotaxi 车辆超 500 辆。
而展望2026年,专属Robotaxi车型 CyberCab (无方向盘、无踏板)将于2026年4月开始正式量产,在Robotaxi城市扩张上,2026 年底前计划覆盖美国 1/4 至 一半的地区(取决于联邦政策,采取逐市 / 逐州推进模式),目标进入数十个主要城市,车队规模预计以 “每月翻倍” 的速度呈指数级扩张;

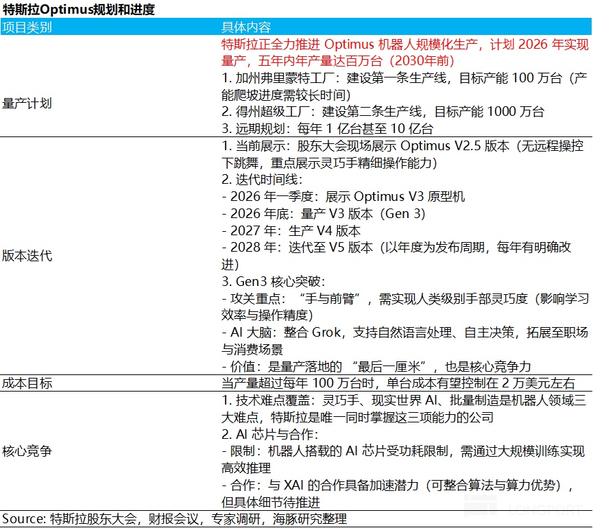
③ Optimus业务:Optimus V3发布在即,预计2026年底量产
目前特斯拉的Optimus仍处于研发阶段,已在弗里蒙特工厂完成简单装配、搬运等基础任务测试,预计在未来几个月内将发布 Optimus V3原型机,该型号为通用机器人,能通过观察人类行为或视频来学习任务。
而原本弗里蒙特工厂原 Model S/X 产线正在改造为 Optimus 专属产线,但由于供应链完全属于新开发,Optimus 的生产爬坡将呈现拉长的 S 曲线,预计 2026 年年底才会出现显著的生产规模,长期逐步达成 100 万台 / 年的产能目标。Optimus每年迭代一版,预计2030 年实现年产百万台目标,成本控制在 2 万美金左右(低于 Model 3)。
而在场景落地上,初期聚焦工厂自动化场景(替代重复体力劳动),中期拓展至物流、家庭服务等领域(预计2027年开始To C端销售),长期目标成为 “显著影响美国 GDP” 的核心资产。

由上述进度所看,特斯拉的AI业务的进展和规划也都在市场预期之中,也没有出现推迟进度的情况。
但对于2026年的资本开支,特斯拉显著上调,特将2026年的资本开支将从2025年的85亿美元大幅提升至2026年超过200亿美元,主要用于:
① 2026年有 6 座新工厂将投入生产(包括锂精炼厂、LFP工厂、CyberCab、Semi、新 Megafactory、Optimus工厂),相关基建与设备支出巨大;
② 为支持 Optimus 与自动驾驶训练,特斯拉正大幅增加算力投入(特斯拉正在德州工厂建立cortex 2, 预计2026年上半年将计算资源规模再提升到当前的1倍以上,预计相当于超25万的等效H100水平);
③ 现有工厂的产能扩建。
而目前特斯拉账上现金流共441亿美元,大幅增加的资本开支投入对特斯拉2026年的现金流压力仍然较大,尤其是AI业务前期对收入和利润贡献规模仍然较少的情况下,当前业务产生的自由现金流无法覆盖巨额的资本开支投入,海豚君预计2026-2027年特斯拉现金流可能迅速恶化,会相应的采取融资措施来支撑AI业务的高投入。
对于特斯拉股价而言,随着AI业务的加速推进,特斯拉的股价与卖车基本面日益脱钩(2025年开始便出现销量越差,股价反而逆势上行的局面),核心原因便是市场对特斯拉的定价已经逐步从基于传统卖车的估值转换成基于AI业务的想象力空间定价,而AI业务目前仍处于“市场空间天花板极高”且“短期逻辑无法证伪”的甜蜜期。
而2026年也是马斯克商业帝国的协同效应加速落地之年,也是AI 故事从“概念”逐步开始走向“利润兑现期”(如特斯拉指引Robotaxi业务将在26年下半年对报表端产生显著影响),股价催化剂有Optimus V3的即将发布和2026年底进入量产阶段,Cybercab于二季度的即将量产,以及Robotaxi运营扩张加速(加速去安全员和扩张车队规模),而一旦 Optimus 或 Robotaxi 进度超预期(如监管获批、订单量产),市场估值锚将加速从“传统汽车制造”切换至“AI成长”,推动股价向海豚君预计的乐观假设下的2万亿美元进发。
以下是财报内容详细分析:
一、特斯拉:手撕“烂业绩“剧本,整体收入超预期
1.1 卖车未陷 “销量差到业绩烂” 怪圈
本季度总收入端249亿,实际表现要超出市场仅242亿的收入预期,而在最核心的卖车收入上,同样也和市场预期的因销量烂,卖车收入和毛利率双烂的剧本完全不同,表现也大超预期。
具体来看:
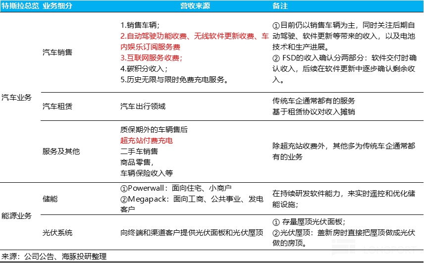
① 汽车业务: 本季度总营收177亿,超出市场预期171亿,虽然环比还在继续下滑,主要仍然是美国IRA补贴退坡后的需求端下滑所致,但销量已是明牌,所以市场更关心的是卖车单价和毛利率情况。
本季度纯毛利的碳积分收入反而环比回升了1.2亿至5.4亿美元,和市场预期的还在环比下滑的趋势截然相反(二季度业绩会中特斯拉已经指引由于碳排放法规的修改,之后几个季度碳积分的收入预期会呈现下滑趋势)。
但在市场最关心的真实汽车销售收入(去碳积分和租赁收入)来看,本季度汽车销售168亿,超出市场预期164亿,主要由于卖车单价下滑幅度好于市场预期。
市场预期在降价减配版的Model 3/Y在欧美推出,以及Q4还在加大促销力度(贷款折扣力度,融资折扣,库存车折扣等)的情况下,卖车单价下滑到仅4万美元,但预计由于Q4同样也有高价版推出(Model 3/Y的高性能全驱版),以及还有FSD订阅量上升对卖车收入端的贡献(FSD订阅量新增10万辆至110万辆),单价下滑幅度低于预期。
② 能源业务:本季度能源业务收入38.4亿,环比上季度提升12%,主要由于储能出货量的持续上行,本季度由于Megapack的放量,储能出货量环比提升13.6%至14.2GW,而特斯拉上海和加州储能工厂的超额产能(上海40Gwh, 加州40 Gwh) 也支撑了本季度储能出货量的释放。
而特斯拉储能出货量的持续高增主要由于:
a. 短期需求前置:为规避2026年提高的关税,符合IRA法案中的本地供应链要求可获得补贴,大量储能项目提前开工,形成需求前置。
b. 但随着AIDC数据中心对于储能的需求持续提升(平滑新能源发电波动、承接高波动AI负载,且数据中心配置储能可以加速并网),以及美国能源测新增装机量以光伏 风电为主,也需要配置储能来平滑波动,储能的需求量具备中长期的高确定性。
c. 特斯拉也在加大布局地面太阳能 储能、太空太阳能的组合方案,为电网及 AI 数据中心供电。
而展望2026年,特斯拉还计划在休斯顿工厂生产Megapack 3和Megablock新产品,推动100Gwh/年的产能建设(目前产能80Gwh Megapack-加州40Gwh, 上海40Gwh以及6Gwh 的 Powerwall),足以支撑需求端高增带来的出货量放量。

③ 服务业务:本季度收入33.7亿,表现一般,环比下滑了接近1亿,可能主要因为本季度销量下滑,带动的保险业务和配套设施销售收入有所下滑。
而特斯拉还在加大对充电设施的布局,本季度超充站环比增加429座至8182座,也为Robotaxi的扩张提前做准备。



1.2 卖车毛利率逆势回升
每次业绩,比收入更为重磅,以及财报时候真正增量信息一直都是汽车毛利率表现。
整体汽车毛利率环比上季度17%上行3.4个百分点至本季度20.4%,主要由于纯毛利的碳积分收入贡献的增加,但即使去除碳积分影响,最核心的卖车毛利率仍然也在环比上行,从上季度15.4%环比提升至本季度17.9%,大超市场预期的继续恶化的14.1%。
而在其他业务中,储能业务毛利率达到29%,环比下滑约3个百分点,虽然需求旺盛,可能因为储能竞争加剧带来的单价下滑,以及关税对成本不利影响还在上升(Q4关税影响总共5亿美元,高于Q3 4亿美元)。
而服务业务本季度毛利率8.8%,环比上季度下滑了接近2个百分点,主要由于服务中心员工相关成本的增加,特斯拉正在为车队规模的扩张提前做好人员储备,但超充站业务的毛利率还在环比上行。

二. 卖车表现全面超预期
作为每个季度最最重要观测指标,汽车毛利率重要到不能再重要,尤其是当前特斯拉现有车型老化,竞争加剧的情况下。为了看清楚汽车毛利率的真实情况,海豚君分别拆出了剔碳积分的汽车销售毛利率、汽车租赁毛利率,以及汽车业务整体毛利率。
由于汽车租赁业务体量小,而且毛利率稳定,汽车整体的毛利率又是两个综合而言来的,拆这么仔细,主要是为了观察剔碳积分的汽车销售毛利率。
四季度汽车销售毛利率(剔碳积分和租赁)17.9%,大幅超出市场预期14.1%,环比上季度反而提升2.5个百分点,主要还是本季度单车成本的下行,对冲了卖车单价的下滑影响。

我们从单车经济角度具体拆分一下:
2.1 卖车单价下滑幅度低于预期
从卖车的单价端来看,四季度,特斯拉每卖一辆车的收入(不含碳积分与汽车租赁销售)是4.11万美元,环比上季度700美元,好于市场预期的4万美元。
海豚君认为本季度卖车单价的下滑主要由于特斯拉加大了促销优惠(如加大贷款折扣/租赁补贴力度,库存车优惠),以及虽然未对现有车型降价,但也推出了减配降价版的Model 3/Y入门版(为了对冲IRA补贴退坡影响),以及美国高单价高毛利率市场的销量占比下滑,从而拖累了卖车单价。
但由于Q4同样也有高价版推出(Model 3/Y的高性能全驱版),以及还有FSD订阅量上升对卖车收入端的贡献(FSD订阅量新增10万辆至110万辆),单价下滑幅度低于市场预期。

具体来看:
① 四季度加大促销优惠,在欧美推出减配版Model 3/Y
a. 美国:四季度IRA补贴退坡,特斯拉加大促销 推出减配版Model 3/Y
四季度,由于美国7500美元的IRA补贴退坡导致的净售价上涨,特斯拉需要在美国加大促销政策来平滑销量的下滑,主要措施有:
推出了价格更低的Model 3/Model Y: 10月初,特斯拉在美国推出了价格更低的减配版Model 3/Model Y(36990美元/39990美元), 这些车型的起售价比之前的起售版低了约5000美元;
继续加大贷款方案:特斯拉对针对 Model 3/Y 等主力车型推出 0% 年利率、最长 72 期贷款,以及 $0 首付租赁等“年底大促”政策(租赁业务可通过租赁漏洞继续享受税收抵免)
库存车优惠:对符合条件的库存 Model 3/Y,特斯拉提供“免费升级一项选装配置”,例如免费高阶车漆、升级轮毂或拖车钩等,价值约在 1,000–2,500 美元区间。

b. 中国:推出了更长续航Model 3/Y版本,同时延续贷款等补贴优惠
四季度,特斯拉虽然在中国对Model 3/Y的售价没有调整,但推出了Model 3/Y 长续航后驱版(电池容量更大版本),同时也延续了三季度对Model 3/Y的5年零息贷款,以及 对于Model 3的1100美元补贴活动。
此外,还推出了漆面升级补贴、库存车折扣等其他优惠。

c. 欧洲:同样上线减配版的Model 3/Y
四季度,特斯拉在欧洲市场采取了和美国市场相同的“减配降价”策略,推出了入门版的Model 3/Y版本,主要为了迎合欧洲市场对电动车的补贴要求(欧盟境内组装且售价低于4.7万欧元的补贴门槛)。

② 销售结构:美国占比下滑 入门版Model 3/Y销售拖累卖车单价
从销量地区结构来看,由于四季度IRA补贴退坡后美国市场销量疲软,在销量结构中占比有所下滑,而美国市场的卖车单价和利润率都要高于中国,从而会对整体的卖车单价有所拖累。

从车型结构来看,特斯拉在美国和欧洲市场推出了低价减配版的Model 3/Y 车型(比原入门版车型降价3500-6000美元),但美国市场四季度高性能全驱版的上市,以及中国Model Y L四季度完整交付季,能一定程度抵消入门版车型对于卖车单价和毛利率的不利影响。
③ FSD业务:付费用户数继续提升,对卖车单价端形成正向贡献
特斯拉首次公布FSD业务的付费用户数,四季度,全球付费用户已接近 110 万(环比净增10万,其中近 70% 为一次性购买用户,特斯拉目前也已经完全转型FSD 订阅模式),预计占全球特斯拉车队比例为13%,而四季度FSD订阅量上升也对卖车收入和单价端也形成一定的正向贡献(海豚君预计FSD贡献收入环比净增0.3亿美元)。

2.3 政策补贴对冲关税和折旧上行负面影响,单车成本还在下行
说完单车价格方面,再反过来说单车成本。而通常来说,特斯拉降本源于四个维度——1)销量释放的规模稀释、产能的充分利用;2)技术降本;3)电池原材料的自然降本;4)政府补贴,具体来看:
海豚君把单车成本拆成单车折旧和单车可变成本,四季度的单车经济账是这样的:
1)单车折旧效应:规模效应释放受阻,单车摊折成本还在环比上行
本季度单车折旧额0.39美元,绝对值上环比上行700美元,而单车摊折成本率也从上季度7.8%环比上行个2百分点至本季度9.6%,主要由于本季度产销的环比下滑(四季度卖车销量环比下滑16%至41.8万辆),规模效应释放受阻。
2)单车可变成本:可变成本下行带动卖车毛利率环比回升
本季度公司单车可变成本为 3万美元,环比下行2300美元;单车可变成本率亦环比变动 4个百分点至 73.3%,单车成本下行可能由于受美国政策补贴对冲关税不利影响。
2025 年美国对进口汽车零部件加征高额关税,即便为美国本土组装车型,若使用进口零部件仍将显著推升本位制造成本。特斯拉四季度合计受到关税负面影响 5 亿美元(环比三季度4亿美元还在上行),公司此前已明确指引,受销售核算滞后性影响,该部分关税的成本压力将在2025年的后续季度全额释放。
而原材料端的关税压力将在四季度进一步显现:美国于 2025 年 8 月 18 日正式扩大钢铁 / 铝关税征收范围,电动汽车电机所需电工钢被纳入征税清单,叠加特斯拉低价原材料库存逐步消耗,该部分关税成本预计将在四季度报表中充分体现。
但为对冲关税压力并鼓励汽车产业链本土生产,美国政府对美国本土组装的合格车型给予整车零售价 3.75% 的关税抵消额度,可直接抵扣车企进口零部件所缴纳的关税;且该政策在 2025 年 10 月完成调整,有效期从原计划的 2027 年延长至 2030 年。而特斯拉在美国市场销售的车型基本实现本土生产与组装,能完全享受到该补贴优惠。
3)汽车毛利率环比回升
最终,虽然规模效应释放受阻,以及受关税负面影响加大,但可能由于美国政策补贴影响,特斯拉四季度的单车卖车成本反而在下滑,也带动了四季度卖车毛利率环比继续上行2.5个百分点至17.9%(去碳积分)。
三. 四季度交付量由于美国IRA补贴退坡,表现疲软
四季度特斯拉实际交付41.8万辆,虽然市场对于四季度美国IRA补贴退坡后的交付疲软情况有所预期,但实际交付量要低于市场预期的42.3万辆。
分地区来看:
① 中国市场:四季度是Model Y L的完整交付月,同时四季度中国市场有因2026年购置税退坡的抢购效应,以及传统旺季,特斯拉在中国零售销量还在环比上行。
② 美国市场:四季度特斯拉在美国市场面临IRA 7500美元补贴退坡问题(三季度已提前透支需求),虽然推出了多重措施:如加大融资折扣/租赁折扣力度,加大库存车优惠,推出降价减配版Model 3/Y, 但仍未成功挽救疲软的需求,特斯拉在美国的四季度销量环比大幅下滑;
③ 欧洲市场:欧洲市场四季度的销量环比有所回暖,主要由于欧洲多个国家(如意大利、西班牙、法国)从2025年Q4起重启或新增电动车补贴,直接刺激了消费需求。
而特斯拉在欧洲推出了减配降价版的Model 3/Y,在价格和产地要求上更容易符合法国、英国等国的补贴资格(欧盟境内组装且售价低于4.7万欧元”的额外补贴门槛)也带动了特斯拉销量在欧洲的回暖。
④ 其他市场:其他市场销量还在环比下滑,主要国家韩国,土耳其的销量都还在下滑,主要因为高利率和补贴退坡影响。

而从产销差来看,四季度特斯拉产量43.4万辆,高出交付量1.6万辆,也继续带来了库存积压,特斯拉库存周转天数也从上季度10天来到了本季度的15天,带动了经营现金流的下滑。

四、支出端:AI业务仍然继续加大投入
特斯拉本季度研发开支和销售费用又在继续加大,研发费用17.8亿,环比上行1.5亿美元,高出市场预期15.9亿,仍然由于AI智能化与新产品的研发投入的继续加大,研发费用主要投入于FSD的训练和迭代,AI5芯片的设计,以及Cybercab, Optimus等新产品线的研发上。
而销售与行政费用本季度16.6亿,环比上行1亿美元,也高出市场预计的14.5亿,主要由于本季度SBC费用上行了约2.2亿美元(主要由于运营里程碑达成,CEO绩效奖励增加),带来了销管费用的上行。

最后虽然三费投入的加大,但收入端和毛利率端全面超预期,经营利润14亿,大幅高于市场预期的9.3亿,经营利润率5.7%,基本和上季度持平。
而在净利润方面,本季度由于比特币波动导致的亏损和外汇变动影响,净利润仅8.4亿,略低于市场预期的12亿。

而在自由现金流方面,本季度运营现金流由于存货的增加,环比下行24亿至38亿,而资本开支上仍然还在为AI业务继续投入,本季度资本开支24亿(全年资本开支略低于特斯拉之前给的2025年90亿的指引),特斯拉的cortex训练集群已经在四季度超过了10万块等效H100的算力水平。
而特斯拉指引2026年的资本开支将从2025年的85亿美元大幅提升至2026年超过200亿美元,主要用于:
① 2026年有 6 座新工厂将投入生产(包括锂精炼厂、LFP工厂、CyberCab、Semi、新 Megafactory、Optimus工厂),相关基建与设备支出巨大;
② 为支持 Optimus 与自动驾驶训练,公司正大幅增加算力投入(特斯拉正在德州工厂建立cortex 2, 预计2026年上半年将计算资源规模再提升到当前的1倍以上,预计相当于超25万的等效H100水平);
③ 现有工厂的产能扩建。
目前特斯拉账上现金流共441亿美元,大幅增加的资本开支投入对特斯拉2026年的现金流压力仍然较大,尤其是AI业务前期对收入和利润贡献规模仍然较少的情况下,当前业务产生的自由现金流无法覆盖巨额的资本开支投入,海豚君预计2026-2027年特斯拉现金流可能迅速恶化,会相应的采取融资措施来支撑AI业务的高投入。

最后本季度自由现金流在存货上升带来的经营现金流下滑,以及资本开支环比上行情况下,整体环比下滑了26亿至本季度14亿,但超出市场6亿的预期。
