近期市场的热点中,有色金属板块表现尤为突出。同花顺iFinD数据显示,截至1月29日,有色金属近1年的涨幅已经超过140%,在31个申万一级行业中位居首位。
为什么在AI科技大热的背景下,这个看似传统的行业能跑出如此强劲的行情?普通投资者应该如何参与布局?
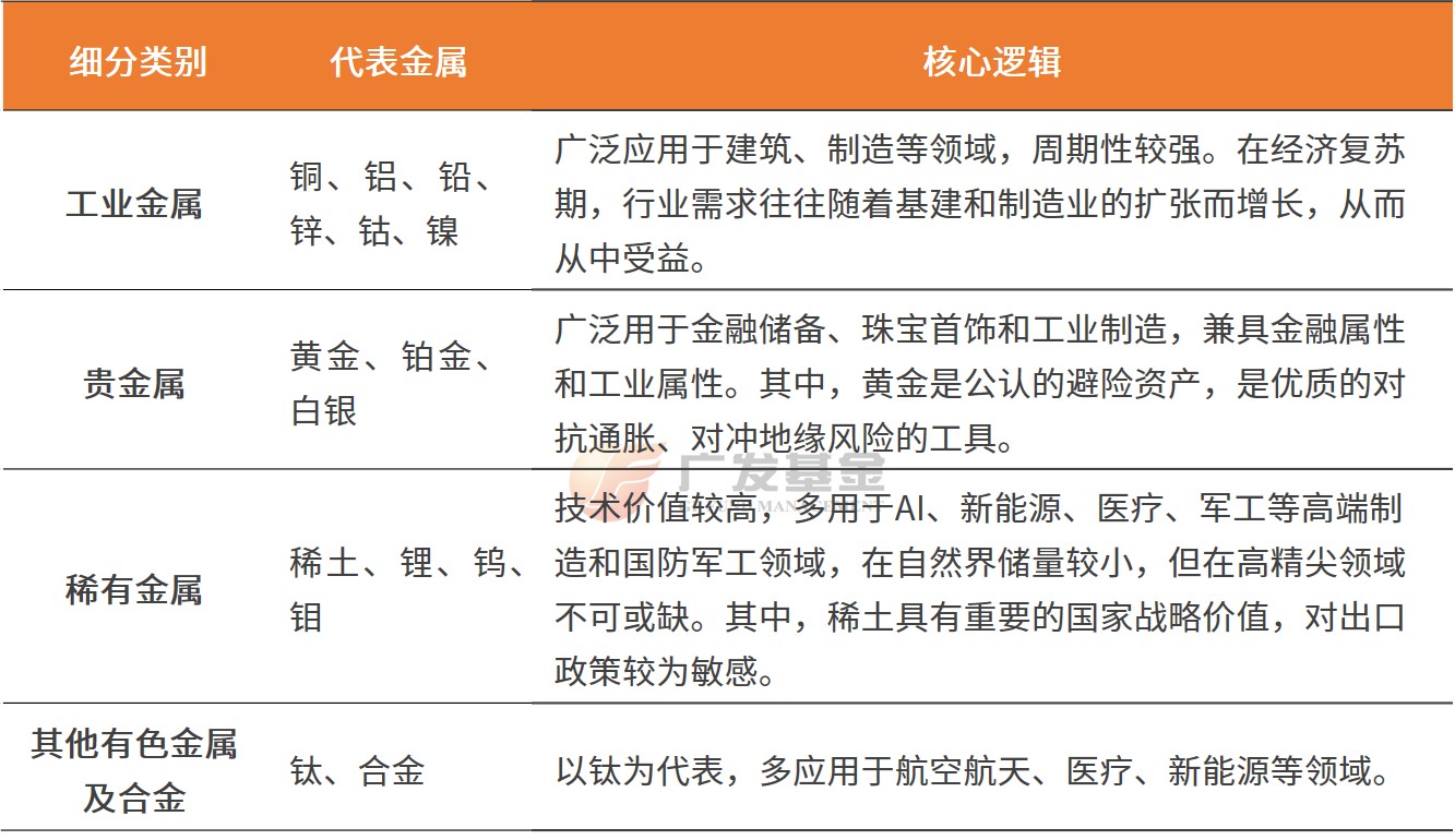
什么是“有色金属”?
简单来说,有色金属是相对于黑色金属而言的,黑色金属只有铁、锰、铬3种——因其外观偏暗黑色,除此之外,其他所有金属都可以统称为有色金属。
根据中证行业分类标准,有色金属属于二级行业,可以进一步分为4个三级行业,各有不同的代表金属和投资逻辑,投资者可以通过下方表格来快速了解它们的特征。
图:有色金属的四大分类

为什么市场看好有色金属板块?
为什么有色会迎来强势行情?广发基金认为,背后的驱动因素可以从宏观、需求、供给等三个方面来分析。
一、宏观层面:全球流动性预期宽松
当前,全球货币政策趋向宽松——特别是中美两个最大的经济体正罕见地同时处于财政与货币双宽松的环境里。一般来说,降息周期和宽松的货币政策环境有利于大宗商品的价格上涨。
二、需求层面:AI的快速发展带动上游资源品
AI的发展早已不仅仅局限于模型算法的较量,有句话叫“AI的尽头是算力,算力的尽头是电力”,目前市场的共识是AI发展的瓶颈在于硬件基建。
AI的快速发展显著拉动了芯片、电源、散热系统等关键组件的需求增长,而它们都需要大量的工业金属作为原材料,例如具有良好导电和散热性的铜,以及更轻量化的铝——这便直接导致了工业金属需求的爆发,甚至面临供不应求的局面。
三、供给层面:供给受限支撑有色价格
在需求端放量的同时,供给端却在持续受限,从而形成供需错配的现状。全球矿产勘探投入长期不足,新矿山的开发周期又很长,再就是不少拥有关键矿产资源储备的国家也在加大出口管制。另外,由于地缘局势动荡,银、铜、原油等品种的供给波动较大,这也支撑了价格中枢的上移。
综合来看,有色金属处于有资金(流动性预期宽松)、有需求(产业需求放量)且供给受限的环境中,这也就不难理解,为什么行业能走出这波强劲行情了。
投资者如何参与有色金属的布局?
对于看好有色金属行业前景的投资者,可以考虑结合个人的风险偏好,关注相关的有色金属基金。具体来看,目前市场上和有色相关的基金大致可以分为3类:指数基金、主动基金、商品基金。
指数基金严格跟踪特定的有色金属股票指数,如中证工业有色金属主题指数、中证稀有金属主题指数等。指数基金投资于指数成份股及其备选成份股,获取的是行业平均收益,其优势在于持仓透明度高、费用成本较低,比较适合看好行业整体趋势、想直接省心布局整个板块的投资者。
主动基金由基金经理主动选股,通过对宏观、行业、个股的综合研判,自主决定具体的股票和配置比例,争取获得超出行业平均的超额收益。主动型基金的灵活性更高,比较考验基金经理的选股和择时能力,通常综合费用要比指数基金高一点,比较适合认可基金经理投资风格、希望博取超额收益的投资者。
商品基金和前两者不同,有色金属相关的商品基金并不投资于A股的股票,而是投向期货交易所的金属期货合约,跟踪相关金属的价格波动。需要注意的是,由于期货市场带有杠杆,波动风险较大,这类基金便也具有高风险、高收益的特征,更适合投资经验丰富且风险承受能力强的投资者。
最后,广发基金也提醒广大投资者,目前有色金属板块的涨幅已经不小,部分品种更是处于历史高位。此外,有色金属受宏观周期、供需关系、地缘局势等因素的影响较大,波动水平在申万一级31个行业中也排在前列。建议投资者做好市场波动加剧的心理准备,根据自身风险承受能力选择产品,同时可以在综合考察行业短期与中长期的投资价值后,再作决策。
广发基金多年来坚持打造多资产、多市场、多策略的全能资管能力,现已形成了全面完备的产品体系,可以为投资者提供全天候的投资工具和解决方案,适应不同经济周期和市场环境下的投资需求。
广发基金和您下期再会!
(文章来源:广发基金管理有限公司)
风险提示:本资料不构成本公司任何业务的宣传推介材料、投资建议或保证,也不作为任何法律文件。本基金管理人承诺以诚实信用、勤勉尽责的原则管理和运用基金资产,但不保证基金一定盈利,也不保证最低收益。投资者在投资基金前应认真阅读基金合同、招募说明书、基金产品资料概要等基金法律文件,全面认识基金产品的风险收益特征,在了解产品情况及听取销售机构适当性意见的基础上,根据自身的风险承受能力、投资期限和投资目标,对基金投资作出独立决策,选择合适的基金产品。市场有风险,投资须谨慎