季节性流感每年都会对全球造成一定的冲击。
流感和普通感冒是两种疾病,流感是一种由流感病毒引起的呼吸道传染病,主要症状包括突发高烧、全身肌肉酸痛、乏力、头痛,以及轻微咳嗽或鼻塞。和普通感冒不同,流感会让整个人像被"抽空力气”,症状不仅仅是流鼻涕或喉咙痛。
世界卫生组织估计,全球每年约有10亿人感染季节性流感,其中300万至500万人发展为重症,29万至65万人因流感相关呼吸道疾病死亡。
国内流感治疗药物市场中,东阳光药凭借奥司他韦长期雄踞抗病毒药物市场榜首,不过,2025年以来该市场的新玩家在快速增加。
近期,手握流感药物的征祥医药正在寻求港交所上市。
格隆汇获悉,1月30日,征祥医药(南京)集团股份有限公司(简称:征祥医药)递表港交所,寻求以18A章规则在联交所主板上市,中金公司为其独家保荐人。
不同于绝大多数18A公司,征祥医药的抗流感药物玛硒洛沙韦已经获批上市了。
01
估值24.8亿,先进制造产业基金参投
征祥医药的历史可追溯至2018年,当时由杨金夫博士与郝小林博士共同创立,2025年11月改制为股份公司,总部位于江苏南京。
自成立以来,公司一直致力于病毒感染、癌症及炎症性疾病等存在医疗需求的领域研发小分子药物资产。
本次发行前,杨博士、郝博士及征祥济万通过一致行动协议,有权合计行使公司约22.76%的投票权,构成单一最大股东集团。
征祥医药自成立以来一共启动了八轮股权融资,累计获得8.72亿元的资金。在2026年1月的D 轮融资中,其投后估值为24.8亿元。
公司的投资者主要包括恩然创投、FIIF II(先进制造产业投资基金二期)、国投招商、汉康资本、济川药业、约印大通、中信建投資本、醴泽资本、众汇投资、南京扬子江、比邻星投资等。

融资历史,来源:招股书
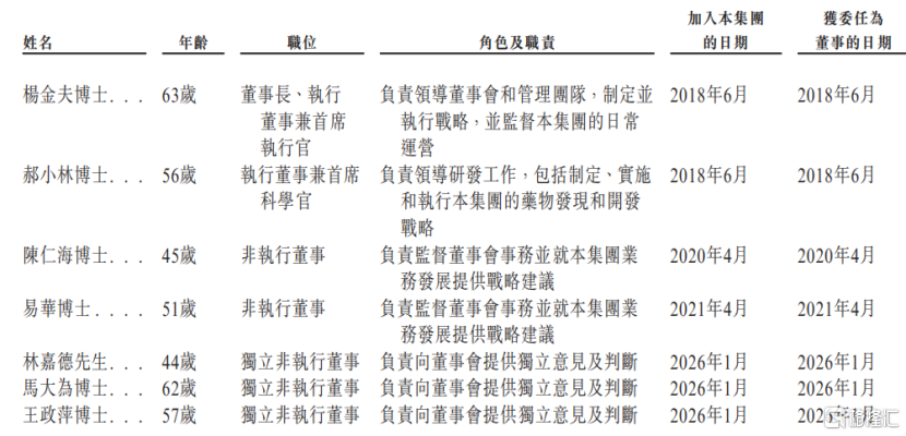
公司的董事会由七名董事组成,包括两名执行董事、两名非执行董事及三名独立非执行董事。
杨金夫博士今年63岁,现任集团联合创始人、董事长、执行董事兼首席执行官。杨博士于1988年在中国科学院长春应用化学研究所获得博士学位。
杨博士曾先后在中国科学院长春应用化学研究所、奥地利格拉茨大学、德国多特蒙德大学(由洪堡基金会资助)以及美国南伊利诺伊大学卡本代尔分校从事研究工作。此后,他又在美国的多家Biotech公司从事研发相关的工作。
郝小林博士今年56岁,现任公司联合创始人、执行董事兼首席科学官。他先后获得北京大学生物有机化学硕士学位、美国伊利诺伊大学芝加哥分校有机化学博士学位。
此前,郝博士曾在安进担任首席科学家。2015年2月,郝博士创立AIM Biosciences Inc.并担任首席执行官直至2020年。

公司董事情况,来源:招股书
02
核心抗流感药物已上市,未来的竞争格局正在变差
征祥医药专注于解决病毒传染病、肿瘤以及炎症性疾病方面未满足医疗需求的创新疗法。
目前,公司拥有涵盖六款药物资产的药物组合,包括:
1、商业化玛硒洛沙韦片;
2、一款针对儿童流感患者的临床后期玛硒洛沙韦干混悬剂型;
3、一款用于治疗实体瘤的ZX-8177(一期临床阶段);
4、针对人类乳头瘤病毒(HPV)感染的处于IND申报阶段的ZX-12042B药物
5、还有两种针对单纯疱疹病毒(HSV)感染及自身免疫性疾病的临床前候选药物。

开发中的候选产品管线,来源:招股书
核心产品——玛硒洛沙韦片(ZX-7101A),新一代抗流感双剂型疗法
玛硒洛沙韦为征祥药业自主研发的新一代靶向流感病毒PA核酸内切酶抑制剂,已于2025年7月获得国家药监局的NDA(新药申请)批准,并在同年10月正式上市。
此外,公司将适应症扩展至青少年患者的NDA申请已于2025年4月获受理。
征祥医药还在开发主要用于儿科患者的玛硒洛沙韦干混悬剂,以提供一种能提升儿科患者用药依从性的剂型。公司计划2026年第三季度完成其3期临床试验,并向国家药监局提交NDA申请。
全球流感抗病毒药物已历经几代发展。
NAI(神经氨酸酶抑制剂)是目前现实世界主要的治疗药物,如罗氏的磷酸奥司他韦。不过,现有主流抗病毒疗法的疗效及安全性有一定的局限局限,抗病毒疗效及安全性仍有提升空间。
PA(聚合酶酸性蛋白)抑制剂代表了一类新的流感抗病毒药物,在病毒生命周期的早期阶段靶向病毒复制。PA抑制剂可以单剂量口服给药,更快地降低病毒载量,缩短病毒排放时间,有助于更早地清除病毒并降低继续传播的风险。
不过,PA抑制剂的可及性尚未充分实现,门诊人群和基层医务人员的认知度有待提升。
据估计,2024年全球流感治疗与预防药物市场规模达到48亿美元,其中中国贡献17亿美元。
中国2024年流感抗病毒药物市场规模为57亿元,其中NAI及其他抗病毒药物市场规模为人民币48亿元,PA抑制剂市场规模为9亿元。
预计到2035年该市场规模将达到136亿元,其中PA抑制剂和其他抗病毒药物占130亿元,NAI则占6亿元。

中国流感抗病毒治疗与预防药物市场规模,来源:招股书
玛硒洛沙韦主要的竞争对手包括罗氏的玛巴洛沙韦、青峰药业的玛舒拉沙韦、健康元的玛帕西沙韦,此外还有众生药业的昂拉地韦、海正药业的法维拉韦、罗氏的磷酸奥司他韦等。同时,还有多款处于NDA阶段及研发阶段的药物。
在定价策略上,玛硒洛沙韦片的定价与罗氏的玛巴洛沙韦片一致,均为222元/盒,高于其他几款药物。
可以看到,流感药物市场未来的竞争格局正在变差,征祥医药面临的竞争压力不小。

抗病毒药物的全球竞争格局,来源:招股书
除此之外,征祥医药的其他管线都处于较早期阶段。
03
不到两年亏损近3亿,已与济川药业合作销售
由于征祥医药的流感新药玛硒洛沙韦片于去年10月上市,其销售额并未体现到25年前三季度的财务数据中,该产品在中国仍处于市场爬升阶段。
2024年及2025年1-9月(报告期),公司录得的收入分别为零、40万元。这40万元的收入主要产生自根据MENA许可及分销协议就玛硒洛沙韦口服剂提供的药品注册辅助服务。
公司报告期内的亏损分别为1.45亿元、1.45亿元,报告期内累计亏损约2.9亿元。
过去几年,征祥医药已产生大量与药品及候选药物研发相关的开支。截至2026年1月23日,公司的研发人员共有52名。
报告期内,公司的研发成本分别为1亿元、8160万元。
征祥医药主要与全国性CSO(济川药业)合作,并通过其已建立的网络维护分销网络以提升市场份额。

关键财务数据,来源:招股书
报告期内,征祥医药的经营活动所用现金净额分别为1.06亿元、9090万元。
截至2025年11月底,公司拥有现金及现金等价物5230万元、定期存款1410万元,以及及按公允价值计量且其变动计入当期损益的金融资产2.17亿元。

综合现金流量表,来源:招股书
总体而言,征祥医药凭借玛硒洛沙韦片挤进了抗流感药物市场,不过这一市场的竞争格局在2025年快速变差。未来,公司能否凭借与CSO的合作,快速打开市场,实现业绩的增长;同时顺利推进其他在研管线,格隆汇将保持关注。