针对在美股借壳上市一事,三只羊紧急回应!
2月26日午后,三只羊网络发布声明称,近日网络上大量传播关于“三只羊借壳上市成功”的相关不实信息,引发公众误解。三只羊强调,截至目前,三只羊集团及旗下公司均未有任何形式的借壳上市、整体上市、IPO申报。网传“三只羊登陆纳斯达克”“借壳美股公司”等内容,仅为海外直播运营业务合作。
三只羊参与无语哥资本运作
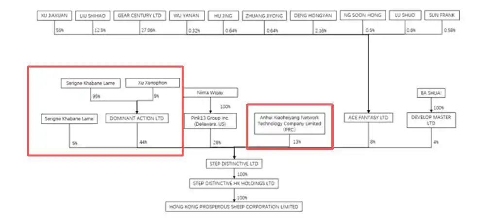
值得注意的是,2026年1月美股上市公司Rich Sparkle(ANPA)宣布完成对Step Distinctive的收购。该目标公司经营电子商务直播带货业务,由Tiktok现象级网红Khaby Lame(“无语哥”)持股49%,安徽小黑羊网络科技有限公司持股13%。交易完成后,业务将继续由无语哥领导。
该收购完成后,小黑羊公司将正式成为其战略股东及核心运营合作伙伴,在未来三年拥有无语哥全球范围内的独家全链运营权。而安徽小黑羊网络科技有限公司的背后出资人,正是三只羊创始人张庆杨(疯狂小杨哥)和张开杨(疯狂大杨哥),股权全景穿透图显示二者分别持股51%、49%。
在此次资本运作中,三只羊并没有拿到现金。
ANPA交易前总股本约为1130万股,新增发行7500万股股票,用于购买Step Distinctive公司,Step Distinctive公司估值9.75亿美元,相当于ANPA公司每股定价为13美元。该笔交易中,无语哥及三只羊均未获得现金,而是获得ANPA公司股票。

根据无语哥及三只羊对Step Distinctive公司股权持有比例推算,交易后,无语哥持有ANPA公司约3675万股股份,持股比例约为41%,三只羊持有约975万股股份,持股比例约为11%。
股价遭“脚踝斩”,三只羊未回应“割韭菜”质疑
需要关注的是,在三只羊资本运作的前后,Rich Sparkle(ANPA) 股价暴涨暴跌,一度被质疑“割韭菜”。
Rich Sparkle(ANPA) Holdings于2025年7月在纳斯达克(NDAQ)上市,发行价为4美元,此后该股上演惊天暴涨暴跌行情,2025年8月份攀升至50美元上方,2025年11月底跌破20美元。
在无语哥以及小黑羊筹划资本运作的前后,2026年1月,Rich Sparkle(ANPA)再度暴涨,1月15日一度攀升至180美元上方,其间最大涨幅接近64倍。但是随后Rich Sparkle(ANPA)股价出现“脚踝斩”,在短短20多个交易日,从180美元一路跌至8.05美元。区间最大跌幅接近96%。

但是,ANPA股价暴涨暴跌的“割韭菜”质疑,三只羊在声明中并没有予以回应。
无语哥粉丝量超过1.6亿
公开资料显示,无语哥在TikTok上的粉丝量超过1.6亿,靠发布无声反应类视频走红,在中国社交平台上被称为“无语哥”(下称“无语哥”),相关表情包被广泛使用。
Rich Sparkle在提供给媒体的文稿中表示,在未来36个月内,安徽小黑羊将拥有无语哥在全球范围内的独家全链运营权,包括:直播与短视频电商策划、Tiltok商店运营、跨境供应链协调、售后服务、AI数字人商业开发等。
Rich Sparkle计划优先布局美国、中东及东南亚市场,推动“中国制造X全球流量”的深度耦合;还将统一统筹国际品牌与奢侈品牌的广告合作,并计划开发高溢价的联名IP产品线;该公司预期,有望达到40亿美元(约合人民币277.6亿元)以上的年销售额。
三只羊直播业务已经大不如从前
需要关注的是,在三只羊筹划出海的同时,国内的直播业务已经大不如从前。
2024年9月底,因为“香港美诚月饼”事件,小杨哥旗下的合肥三只羊网络科技有限公司被罚,自此小杨哥开始停播。
在2025年3月,合肥市市场监管局再次发布通报称,三只羊公司已缴纳罚没款6894.95万元、累计赔付2777.85万元。经三只羊公司申请,市联合调查组组织相关主管部门和律师、消费者代表等进行综合评估,认为三只羊公司整改符合要求,具备恢复经营条件。
2025年9月以来,三只羊旗下主播嘴哥、老K的K和乔妹等陆续在抖音复播,三只羊旗下自营产品账号小杨臻选也在2025年11月在抖音开播。
1月12日,拥有超过900万粉丝的三只羊网络官方抖音号正式复播。1月13日,该账号继续开播。蝉妈妈数据显示,1月12日,三只羊网络的这场直播持续了4个小时,销售额为10万-25万元,销量为2500-5000件。 这一数据与巅峰期动辄过亿的销售规模相比,差距不小。复播次日,即1月13日中午再次开播时,直播间实时在线人数约1000人。
而在整个复播阶段,创始人大小杨哥及卢文庆均未公开参与直播。
此后,三只羊旗下两位头部主播卓士琳、七老板先后宣布解约。2月3日,卓士琳在社交媒体发布声明称,已与三只羊公司解除合作关系,并表示对“过去给大家带来的困扰”深表歉意,同时提到自己这些年与姐姐共同成长、收获颇多。