作为深耕科技与制造领域多年的资深基金经理,鹏华基金闫思倩的投资逻辑与持仓动向,一直是市场观察新质生产力主线的重要窗口。2026年1季报正式披露,我们不意外地发现,她的投资图谱再次扩张。闫思倩的“能力圈”像一棵不断生长、开枝散叶的大树。其根系深植于新能源产业逾十五年的研究与深耕,而枝干则向着AI、人形机器人乃至商业航天等更辽阔的硬科技天空延伸。她的投资布局与马斯克的商业帝国高度相似——看似覆盖领域广泛,实则所有布局都围绕紧密关联的产业链展开,形成了协同互补的投资生态。
当高弹性的科技投资遇上长期业绩考验
2026年第一季度,闫思倩管理的基金整体表现承压,主要受中东地缘冲突升级、油价上涨引发的全球流动性担忧影响,成长股估值面临压力。但拉长时间来看,闫思倩管理超3年的3只基金近3年净值增长均超沪深300(同期涨幅9.85 %);代表作鹏华新能源汽车混合A成立于2022-7-26,近1年净值增长47.95%;近3年净值增长77.25%,位列同类1/13。

而当这份出色的业绩,历经市场起伏的淬炼,便愈发彰显其穿越周期的力量。闫思倩以其对产业趋势的深刻洞察与前瞻布局,在科技投资的“高弹性”与“长期性”之间找到了平衡点,实现了科技投资的长期制胜。
闫思倩硬科技投资图谱
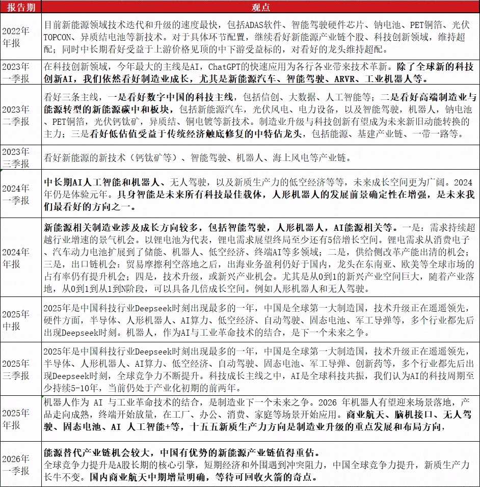
十六年前,闫思倩以电新行业卖方研究员身份入行,十余年间见证了新能源行业的崛起,也积淀了深厚的制造产业投资经验和心得。从新能源到人工智能,再到2026年1季报披露的商业航天持仓,她始终将自身能力圈与时代产业趋势进行耦合,置身于科技产业的最前沿。这一特点在她管理基金的定期报告中清晰可见:


闫思倩 vs 马斯克:两张惊人相似的商业地图
当三角防务、广联航空出现在2026年一季报的重仓名单时,闫思倩的投资图谱展现出了一个更具野心的轮廓。它不再是简单的赛道叠加,而是开始呈现出一种与埃隆·马斯克商业帝国高度相似的生态结构:看似横跨新能源车、机器人、AI算力、商业航天等多个领域,分布广泛,实则底层技术同源、产业链紧密咬合、共同服务于一个更宏大的未来叙事闭环。
1. 技术同源与制造迁移:同一套“骨骼”的千面演绎
闫思倩投资疆域扩张的核心逻辑,与马斯克旗下公司(特斯拉、SpaceX、Optimus)的协同奥秘如出一辙,都根植于高端制造业底层的“技术同源性”。这并非天马行空的跨界,而是成熟产业链能力在新技术形态上的自然延伸。
从汽车到机器人再到航天的能力进化:正如特斯拉上海超级工厂为中国供应链注入了大规模、高精度、快速响应的制造基因,这套能力已成为可迁移的“母体”。汽车产业链所锤炼的电机、齿轮、轴承、丝杠、热管理技术以及精密加工、压铸、锻造工艺,正是人形机器人关节(无框力矩电机、谐波减速器、滚珠丝杠)和商业航天精密结构件所需的核心。因此,当特斯拉发布Optimus机器人时,闫思倩能迅速将汽车供应链的投资逻辑迁移至机器人;当商业航天起步,同样的“中国制造”基础又能支撑起火箭与卫星的部分零部件需求。这种“能力复用”构成了看似分散布局下最坚实的产业骨骼。
中国供应链:协同效应的“血脉”与放大器:马斯克帝国的快速推进,深度依赖中国制造业的惊人效率。特斯拉供应链国产化率在短时间内从个位数跃升至90%以上,并伴随产能的极速扩张,这不仅是成本优势,更是工程化落地能力的体现。文档明确指出,“SpaceX已在华布局生产”。这意味着,服务于特斯拉和机器人的同一批中国供应商,其制造与管理体系同样能支撑SpaceX的部分需求。中国高效、灵活且持续升级的供应链,成为了连接马斯克各业务板块与闫思倩投资图谱中不同公司的“共同血脉”,将全球前沿的科技概念,转化为可量产、可投资的产业链机会。
2. AI驱动与全球共振:同一颗“大脑”的终极赋能
如果说高端制造是骨骼,那么人工智能(AI)就是驱动整个生态进化的大脑。这与马斯克以xAI大模型技术为核心,统一赋能特斯拉自动驾驶(FSD)、人形机器人智能乃至未来太空运营的路径完全共振。
AI作为统一的赋能核心:在闫思倩的分析框架中,AI不是孤立赛道,而是贯穿所有硬科技终局的“灵魂”。新能源汽车的终极形态是智能驾驶,机器人的本质是“具身智能”,商业航天未来的太空算力、太空光伏对AI巨大的电力需求来说具备明显成本优势。这与马斯克布局xAI,旨在为旗下所有硬件产品提供一个“超级大脑”的逻辑完全一致。投资的不是分散的硬件,而是被同一股智能浪潮重塑的、相互联动的不同硬件入口。
“马斯克主题”下的全球产业共振:闫思倩明确将“马斯克主题”视为2026年值得关注的主线。因为它代表了全球新质生产力的共振方向——xAI、机器人、商业航天、脑机接口,这些既是北美科技前沿,也与中国“十五五”规划的方向高度契合。这种全球性的产业趋势共鸣,使得围绕该主题的投资具备了超越单一市场的强大动能。特斯拉在机器人上的突破,会提升全球对产业链的关注;SpaceX在可回收火箭上的进展,会点燃资本市场对太空经济的想象。闫思倩的投资图谱,正是在精准捕捉和布局这种全球共振在中国产业链上的映射与投射。
3. 生态协同与未来愿景:同一个“闭环”的星辰大海
最深刻的相似性,在于二者都指向一个由能源、交通、信息、智能构成的终极协同生态。马斯克构建的是覆盖地球与太空的闭环,而闫思倩的投资图谱,正逐步拼出这个闭环在中游制造与上游核心环节的关键版图。
从地面到太空的“电力化”延伸:闫思倩将新能源汽车、机器人、商业航天统一归入“电力消费时代”的不同场景。这一判断与马斯克帝国的能源逻辑暗合:特斯拉的电动车与储能业务解决地面清洁能源的使用与存储,而太空探索(SpaceX)则可能利用“太空光伏”等近乎无限的能源。投资商业航天,不仅是看中卫星互联网,更是布局未来“太空能源”利用的潜在起点。
太空经济闭环的雏形:SpaceX的星链(全球通信)、可回收火箭(低成本运输),未来可能与 “太空算力” (利用太空低温与太阳能优势部署数据中心)、“太空光伏” 相结合,并由机器人进行在轨建造与维护。这是一个宏大的闭环。闫思倩在新能源(光伏、储能)、AI算力(光模块)、机器人、商业航天四大领域的布局,恰好精准卡住了这个未来生态在地面准备、核心技术支撑和基础设施先行等环节的关键位置。
因此,闫思倩的硬科技投资图谱,绝非追逐热点的散点出击。它是一个以全球科技演进为蓝图,以中国制造业核心竞争力为基石,通过技术同源性洞察产业链迁移机会,层层递进、环环相扣的“马斯克式”战略拼图。 从新能源汽车的“电力化”出发,到机器人这一“具身智能”载体,再延伸到商业航天这一“太空电力化”的前沿,她的组合正在构建一个理解并投资未来世界的闭环逻辑。对于投资者而言,看懂这个闭环,远比跟踪单个热点更重要。
结语
当一幅从新能源车延伸至机器人、AI算力,并最终指向浩瀚星空的硬科技投资图谱完整呈现时,普通投资者难免感到既兴奋又困惑。兴奋在于,这似乎勾勒出了未来五到十年财富增长的清晰路径;困惑在于,如此庞大且前沿的版图,如何才能有效参与?回顾闫思倩超过十五年的产业深耕与清晰的能力圈演进路径,我们或许可以提炼出三个朴素而关键的动作:看懂、跟对、拿稳。这三把钥匙,指向的不仅是投资的技巧,更是面对复杂科技世界时应有的认知姿态。
看懂产业演进的肌理,跟对时代共振的主线,最终依靠深度研究和投资纪律拿稳筹码——这或许是从闫思倩的硬科技投资图谱中,每一位希望参与未来的投资者所能汲取的最宝贵启示。投资的终极考场,不在于获取了多少密报,而在于是否真正理解你所押注的时代。
以上内容与数据,与有连云立场无关,不构成投资建议。据此操作,风险自担。