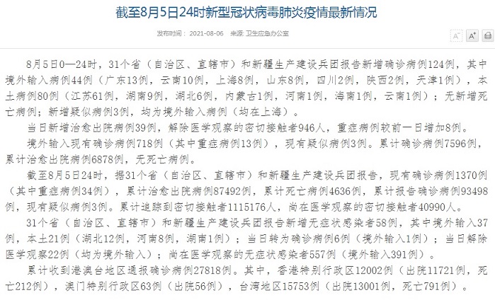
FX168财经报社(香港)讯 根据中国国家卫健委8月6日最新通报,8月5日0—24时,31个省(自治区、直辖市)和新疆生产建设兵团报告新增确诊病例124例,其中境外输入病例44例(广东13例,云南10例,上海8例,山东8例,四川2例,陕西2例,天津1例),本土病例80例(江苏61例,湖南9例,湖北6例,内蒙古1例,河南1例,海南1例,云南1例);无新增死亡病例;新增疑似病例3例,均为境外输入病例(均在上海)。
当日新增治愈出院病例39例,解除医学观察的密切接触者946人,重症病例较前一日增加8例。
境外输入现有确诊病例718例(其中重症病例13例),现有疑似病例3例。累计确诊病例7596例,累计治愈出院病例6878例,无死亡病例。
截至8月5日24时,据31个省(自治区、直辖市)和新疆生产建设兵团报告,现有确诊病例1370例(其中重症病例34例),累计治愈出院病例87492例,累计死亡病例4636例,累计报告确诊病例93498例,现有疑似病例3例。累计追踪到密切接触者1115176人,尚在医学观察的密切接触者40990人。
31个省(自治区、直辖市)和新疆生产建设兵团报告新增无症状感染者58例,其中境外输入37例,本土21例(湖北12例,河南8例,湖南1例);当日转为确诊病例6例(境外输入1例);当日解除医学观察22例(均为境外输入);尚在医学观察的无症状感染者557例(境外输入391例)。
累计收到港澳台地区通报确诊病例27818例。其中,香港特别行政区12002例(出院11721例,死亡212例),澳门特别行政区63例(出院56例),台湾地区15753例(出院13001例,死亡791例)。

(截图来源:中国国家卫健委网站)