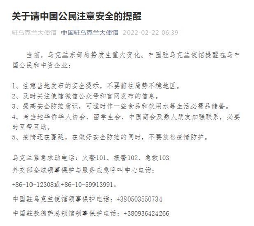
FX168财经报社(北美)讯 当地时间周一(2月21日),中国驻乌克兰大使馆发布关于请中国公民注意安全的提醒。
中国驻乌克兰大使馆发布消息称,当前,乌克兰东部局势发生重大变化。
中国驻乌克兰使馆提醒在乌中国公民和中资企业:
1、注意当地发布的安全提示,不要前往局势不稳地区。
2、及时关注使馆微信公众号和官网发布的信息。
3、提高安全防范意识,可适时作一些食品和饮用水等生活必需品储备。
4、与当地华侨华人协会、留学生会、中国商会及熟人朋友加强联系,必要时互帮互助。
5、疫情还在蔓延,在做好安全防范的同时,不要放松疫情防护。
乌克兰紧急求助电话:火警101、报警102、急救103
外交部全球领事保护与服务应急呼叫中心电话:
+86-10-12308或+86-10-59913991。
中国驻乌克兰使馆领事保护电话:+380503550734
中国驻敖德萨总领馆领事保护电话:+380936424266

【广告】微信扫码,领体验账户赢真金白银!
手机用户请截屏保存二维码,用微信扫一扫调取图片识别。
