不到一个月时间遭三度停牌核查后,10天7个“20CM”涨停板妖股迎来复牌,*ST立方最新公告来了!深交所急发风险提示
繁简切换

FX168财经网>合作>正文

不到一个月时间遭三度停牌核查后,10天7个“20CM”涨停板妖股迎来复牌,*ST立方最新公告来了!深交所急发风险提示

文 / 第三方供稿 来源:第三方供稿

遭三度停牌核查的10天7板妖股迎来复牌,*ST立方最新公告来了!

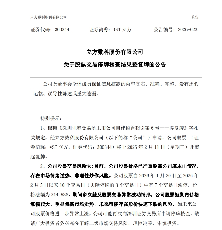
2月10日晚间,*ST立方公告称,停牌期间,公司就股价波动的相关事项进行了核查。鉴于相关自查工作已完成,根据相关规定,经公司申请,公司股票将于2026年2月11日(星期三)开市起复牌。*ST立方强调,公司基本面未发生重大变化,但近期公司股票价格严重脱离公司基本面情况,存在市场情绪过热、非理性炒作风险,存在股价短期快速回落风险,投资者参与交易可能面临较大风险。敬请广大投资者理性投资,注意投资风险。

值得注意的是,*ST立方自1月20日开始,走出10天7个“20CM”涨停板妖娆行情,股价从0.66元/股一路涨至2.78元/股,涨幅达到314.93%,市值从不足6亿元一路飙至18亿元。

不到一个月时间遭三度停牌核查

自1月19日以来,不到一个月内*ST立方三度遭到停牌核查。

1月19日,*ST立方公告称,公司股票因市场传闻于1月19日停牌一天,1月20日开市起复牌。1月29日晚间,*ST立方披露公告称,公司股票自2026年1月30日起停牌,自核查结束并披露核查公告后复牌,预计停牌时间不超过3个交易日。2月5日晚,*ST立方发布股票交易异常波动风险提示暨停牌核查的公告称,公司股票自2月6日(星期五)开市起停牌,自核查结束并披露核查公告后复牌,预计停牌时间不超过5个交易日。

就在*ST立方今晚公告复牌的同时,深交所发布关于*ST立方股票交易的风险提示。深交所提到,近期*ST立方股价大幅波动,已多次触发股价异动标准。深交所依规对存在异常交易行为的投资者采取了暂停交易等自律监管措施。鉴于*ST立方存在重大违法强制退市风险,请广大投资者注意交易风险,理性投资、审慎交易。

2025年11月28日,*ST立方收到安徽证监局作出的《行政处罚及市场禁入事先告知书》,公司2021年至2023年连续三年年度报告财务数据涉嫌虚假记载,2021年和2022年连续两年涉嫌虚假记载的营业收入金额合计达到5亿元以上且超过该两年披露的年度营业收入合计金额的50%,涉嫌重大财务造假并触及《创业板股票上市规则》关于重大违法强制退市情形的规定,公司股票可能被强制退市。近期,*ST立方股价大幅波动,已多次触发股价异动标准。深交所依规对存在异常交易行为的投资者采取了暂停交易等自律监管措施。鉴于*ST立方存在重大违法强制退市风险,请广大投资者注意交易风险,理性投资、审慎交易。

实控人古钰瑭公开信引发股价异动

此番,*ST立方股价暴涨出自公司实控人古钰瑭的手笔。

1月19日,因市场出现相关传闻,*ST立方申请停牌一天核查相关信息,公司股票于1月20日起复牌。*ST立方在公告中表示,关注到相关媒体发布立方数科实控人《致立方数科全体股东的公开信》。

1月20日,深交所向公司实控人古钰瑭发出关注函。关注函称,2026年1月18日,古钰瑭以公司实际控制人名义,发布《致立方数科全体股东的公开信》;1月20日,古钰瑭以公司名义发布《*ST立方回应风险提示:多措并举应对挑战股票20日复牌》,公司股价当日涨停。通过非法定信息披露渠道发布的信息涉嫌存在不真实、不准确、不完整情形及误导性陈述。上述行为涉嫌违反了《创业板股票上市规则(2025年修订)》《自律监管指引第2号——创业板上市公司规范运作(2025年修订)》的相关规定,市场影响恶劣。根据《创业板股票上市规则(2025年修订)》相关规则,深交所已对古钰瑭启动纪律处分程序。

但自1月20日起,*ST立方股价便开始了妖股之旅。

触发重大违法强制退市情形

不过,*ST立方自身问题严重,已经触发重大违法强制退市情形。

2025年11月28日,证监会对上市公司立方数科(*ST立方)涉嫌定期报告财务数据存在虚假记载作出行政处罚及市场禁入事先告知,拟对公司处以1000万元罚款,并对汪逸等10名责任人合计罚款3000万元,同时拟对三名高管采取10年证券市场禁入措施。立方数科涉嫌触及重大违法强制退市情形,深交所将依法启动退市程序。同时,对本案所涉会计师事务所执业行为正式立案调查,涉嫌未能勤勉尽责的将依法严惩。

“证监会发布”显示,2021年至2023年,立方数科通过开展代理业务、融资性贸易、虚假贸易等方式,累计虚增收入6.38亿元、成本6.28亿元。其中,2021年收入、成本分别虚增2.80亿元、2.77亿元,2022年收入、成本分别虚增3.12亿元、3.05亿元,2023年收入、成本分别虚增0.46亿元、0.45亿元。在重大退市风险公告披露当日,ST立方股价收于3.36元,单日下跌5.62%,市场以抛售回应其退市预期。

公告提到,汪逸时任董事长,俞珂白时任董事、总经理,“放任公司人员开展代理、融资性贸易和虚假贸易”;项良宝时任常务副总经理、董秘、财务总监,“未审慎核查案涉业务的实质,决定对案涉业务使用总额法核算”;杨威作为副总裁,“牵头开展”相关业务;靳先凤作为财务副总监,“参与决定对案涉业务使用总额法核算”;郭文娟、任斐、马茂林、孙锋、孙剑非等亦因未履行勤勉义务被列为“其他直接责任人员”。

依据《证券法》第一百九十七条第二款拟定:对立方数科责令改正、警告并罚款1000万元;对汪逸、俞珂白、项良宝各罚款500万元,并拟采取10年证券市场禁入;对杨威、靳先凤各罚400万元;对郭文娟、任斐、马茂林、孙锋各罚150万元;对孙剑非罚款100万元。

公开资料显示,*ST立方是一家专注于新型数字基础建设的数字科技云服务商,公司为下游行业及政企客户的安全、高效的数智化升级与转型、信息服务用户能力提升等提供从软、硬件产品到整体解决方案的一揽子专业服务。

2025年业绩预告显示,*ST立方预计2025年实现营业收入2亿元至2.3亿元;归母净利润亏损1.8亿元至2.1亿元;扣非净利润亏损1.8亿元至2.1亿元。

分享
掌握最新全球资讯,下载FX168财经APP

相关文章

48小时/周排行

最热文章